——东莞观音山维权事件之“南电案”后续事件
近期,微博一则#东莞观音山辟谣高压线致人触电身亡话题#,直接将民营企业观音山和国企东莞市供电局推上了东莞同城热搜榜第一。
到底是个啥事?引发广大网友热议,皆为观音山打抱不平,声讨问责东莞市供电部门……
对于不了解具体情况的网友,可以百度搜索《东莞维权有多难?供电部门22年不给民企观音山供电》该篇文章详细报道了东莞观音山维权事件之“南电案”的初始。
“南电案”:指的是南方电网东莞重点项目在广东观音山国家森林公园(以下简称:观音山)毁林违法搭建高压线塔和东莞市供电局22年不给观音山供电及污蔑造谣观音山电si人”等系列事件的统称。
为了方便阅读该文,作者先行对观音山遭遇的南电案进行脉络梳理。如下:
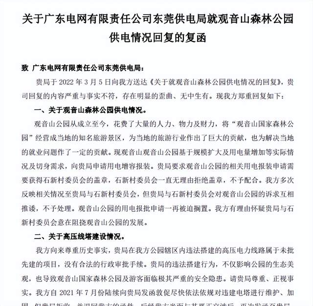
一、连接上文,“东莞观音山80%的区域,连续22年饱受无市政供电的困扰”及“供电部门向当地政府造谣观音山电si人”等事件在微博上不断发酵后,引起亿万网友们对供电部门的声讨问责。东莞市供电局的某些领导坐不住后,终于在2022年2月23日就部门“不供电及违建”等问题向东莞观音山进行回复。
二、然而,东莞市供电局避实就虚、故意歪曲的回复内容,与发生在观音山的事实严重不符。深受欺凌折磨的观音山于2022年3月6日就南电案事件正式向南方电网纪检委、广东电网有限公司纪检委、东莞市纪律检查委员会进行反映,反映其供电部门及相关领导有法不依,并于3月7日委托律师谴责其推诿塞责不作为等行为。
南电案事件关联方:
受害方:广东观音山国家森林公园
侵权方:中国南方电网有限公司、广东电网有限公司、广东电网有限公司东莞供电局
第三方:石新社区居民委员会
一、#观音山辟谣高压线致人触电伤亡#话题东莞同城热榜第一,亿万网友声讨问责东莞市供电部门及其领导,无处可躲的供电部门于2022年2月23日就部门在观音山违建及22年不供电等原因进行回复。
我们可以看到,市供电局这份避实就虚,轻描淡写,故意歪曲的回复内容,与发生在观音山的事实严重不符,不仅对于自身的违法违规行为不及时反思整改,反而还倒打一耙,污蔑造谣称观音山擅自修建人行登山栈道,致使其中高压导线不满足国家规定的安全距离要求,违反了《电力设施保护条例》。
然而,真实情况究竟如何?
2021年7月27日,因雨水天气频发,东莞观音山方面发函敦促东莞市供电局,尽快依法依规对观音山公园内因违法架建而导致山体塌方形成的倾斜电塔的塔基进行维护加固。
公园方好意发函提醒供电部门,因雨水天气频发,维修加固电塔,本来是一件公事,结果却反遭供电部门狠厉打击。2021年9月30日,几名自称是供电部门的检修工作人员,开车冲入观音山,在山上转了一圈后,其中一名自称“谢工”的工作人员就发送短信至公园管委会汪副主任手机,短信如下:
供电部门任意派出一名普通的工作人员,在不正式发函,也没有国家、省林业文件批准的情况下,就可以贸然轻率的让一个国家级的森林公园闭园整改,何其狂傲。
要知道“国庆七天长假”基本上是观音山往年游客量最多的时候,全年1/5的收入都来自这个传统节日。观音山相关负责人表示,疫情反复,旅游业深陷寒冬,我们做旅游的全年就是靠这几个传统的节假日生存度日,可身为国企的供电部门却故意选择在9月30日下发此类通知,完全是借机打击报复。
早在2013年人民网就转发《经济参考报》报道,"南方电网东莞重点项目未批先建,强制架设高压线",因高压线路架建将直接影响到公园景观,并担心施工可能会导致山体松动造成水土流失,易形成山体塌方,架建工程一度曾遭到观音山方面的反对。
自2002年开始,南方电网旗下广东电网公司东莞市供电局在未经观音山方同意,审批手续不齐全的情况下(未向公园方提供国家林业、国土资源等部门关于同意在公园内架设高压线塔的批复文件),就先后毁林施工,将多组高压线塔强行架设在观音山国家级森林公园内,从而大面积破坏公园核心地段的林地及影响了公园整体形象。同时,这些高压线塔均穿行架设在公园主要游客通道上空,且未按要求升高架设。景区路基较高处,高压线距离地面仅为4米多,打雷下雨天,极其容易发生山火等安全事故,危险异常。
明明是对方毁林违建高压线电塔在先,却反而倒打一耙,血口喷人,指责观音山的旅游设施人行登山栈道修得离电塔太近,要求闭园整改。
配图:这是供电部门在观音山毁林搭建的高压线塔,让大面积植被受损,露出刺眼的黄土。
配图:高压线搭建在景区游客唯一上山通道,抬头可见,密密麻麻。
配图:观音山公园内密密麻麻的高压线。
显然,这并不是供电部门首次明面上携相关规定,背地里却故意行打击报复之事。供电部门如此熟练的套路操作,就能猜测有多少企业老百姓深受其害。
此前,观音山方针对南电案中侵权方的违法行为,曾多次向国家、省林业主管部门等单位报告,并于2013年1月向东莞供电局提起《民事起诉书》。一是赔偿50万元的绿化费、二是2年内把线塔全部搬走。此举不仅没有解决我公园实际存在的问题,反而遭受东莞市供电局、樟木头镇供电分局等单位的打击报复。
据此前媒体报道,2013年6月樟木头镇供电分局在毫无正当理由和政策依据下,强行要求观音山在6月至7月的周六、周日(7:30—22:30)纳入错峰用电,实在难以摆脱借机打击报复之嫌。据了解,当时全国各地在实施错峰用电政策时,都坚持保障民生,重点保障教育、公共、服务业,错峰限制大型耗能生产企业等。而观音山公园本身不是耗电量大的单位,也没有高负荷、大功率的电力机器设备,所需电力主要是保障正常的照明及旅游配套服务等。
据了解,在当地同属一个地域片区和服务行业性的其它景点及酒店、零售企业均未有被限电,唯独观音山被纳入错峰限电对象。观音山作为一家旅游企业,需要保障游客服务和旅游的生产经营,却无故被纳入错峰用电对象,樟木头镇供电分局此举完全违背了国家“重点保障教育、公共、服务业”的初衷。
(另:2007年7—8月间,供电公司为了配合东莞市委刘志庚(2017年已被判无期刑)抢夺观音山公园经营权,连续对公园无故停电45天,造成公园和游客的极大困难。)
这摆明就是针对观音山的打击报复。观音山本来就有超过80%的区域是没有电力供应。这下好,连山下这20%本来有电力供应的区域,都没电了。
简直欺人太甚!
抗议有用吗?
没用!
这到底是东莞供电局在民企面前的胜利,还是某些领导的失职渎职、公然违法或是公报私仇?读者可以自行判断。然而,更过分,更心寒,更恶毒的还在后面——
2021年9月30日供电部门发送短信闭园整改,遭到了观音山的强烈谴责。
本来,东莞市供电局应该是一个为百姓为企业“发光”的国企单位,这次却完全一条道走到黑,再一次展开了疯狂报复。2021年9月28——10月11日,供电部门连续十几天里,向当地政府、安委、应急近10个部门发函称:因观音山擅自修建人行栈道,致使高压线不满足安全距离,导致已有人触电身亡和大规模停电。
供电部门的某些领导为掩盖其违法违规行为,赤裸裸推诿塞责,颠倒黑白、扭曲事实、无中生有,利用国家所赋予的公权力,行挟私打击报复之事,如此令人作呕的行为,枉顾国家和企业及百姓的信任,将国企脸面放于何处?将国企形象置于何地?被逼无奈的观音山,只能于2021年10月26日向东莞供电局提出信息公开申请,要求该局公开上述安全事故的主要信息,包括:事故发生的具体时间、地点,事故成因分析、事故责任认定信息、死伤者可识别身份信息、死者遗体的处理信息、该局支付死伤者家属的赔偿账单信息、公安机关的处理意见信息、该局与该事故相关的安全生产事故的通报信息、该局上报相关主管部门的文件信息、安监主管部门作出的相关处理文件信息。
结果,东莞市供电局回函称:我说的是你观音山的原因,已致人触电伤亡的安全隐患。并不是真的有电力安全事故。
第一,既然不是有真实的安全事故,为什么要发函造谣称:已导致人身触电伤亡?
第二,市供电局向相关部门发函称,观音山方阻扰供电部门维修。观音山方既然在7月27日向供电部门发函提醒需要进行维修加固,为什么要多此一举进行阻扰?
第三,按照《电力法》电塔塔基进行维护加固,本应是供电部门的工作义务,怎么成了一家景区的责任?
第四,景区如果要对本需要电力专业工人维修的电塔塔基进行维修,出了事故谁负责?
第五,如果景区可以维修?那要你供电部门干什么?
可惜媒体在网络上的报道声,无人去回应,也无人去关注。
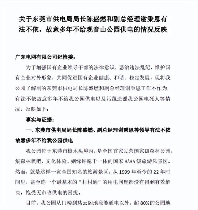
二、深受欺凌折磨的观音山于2022年3月6日就南电案事件正式向南方电网纪检委、广东电网有限公司纪检委、东莞市纪律检查委员会进行反映,反映其供电部门及相关领导有法不依,并于3月7日委托律师谴责其推诿塞责不作为等行为。
以上真实情况反映,算是彻底撕开了供电部门无耻丑恶的遮羞布,可谓是将供电部门给观音山的回复,逐一反驳,狠狠打脸。可惜就算如此,反映信依旧石沉大海,没有带去一丝声响。
即便媒体如此努力,社会各界如此关注,但遗憾的是,东莞供电局也没有"妥协"的意思。在和民企的博弈中,他们始终认为自己会赢。问题是,你赢得了民企,又有何意义呢?一个地方政府的职能部门打败民企,又能证明什么?
供电部门如此任性行事,不禁让人联想到,2015年3月,广东电网有责限任公司东莞供电局局长雷烈波涉嫌严重违纪问题,接受组织调查。
而事已至此,已经被折磨了这么多年,相信观音山方想要的也不仅仅是供电局能给园区供电,更将拿起法律的武器与破坏国家森林资源的行为斗争到底!
观音山供电问题被媒体报道后,有网友留言道,观音山负责人也是傻,东莞这样的营商环境,你还要去硬钢人家国企,有好果子吃?你就老老实实做生意不好吗?人家推平国家森林公园的林地,让他们推就算了;人家要在国家森林公园砍树,让他们砍不就行了;人家要装高压线塔,你让他们装不就好了;你睁一只眼闭一只眼,老实赚钱不香吗?都说忍一时风平浪静,退一步海阔天空,结果好,现在碰的头破血流吧!
其实,早在2013年观音山就组织国内环保、林业、法律等专业人士,就高压线穿越公园所造成的危害进行了专家评估会。中国林业经济学会副理事长侯之兆先生曾痛心疾首地说:“看着观音山高空的‘五线谱’,发现目前观音山已经成为了现代工业设施的场所,而不再是一个自然场所。”
著名学者、中国政法大学民商经济法学院环境资源法研究所所长王灿发教授认为:要根据《电力法》第55条,电力设施与公用工程、绿化工程和其他工程在新建、改建或者扩建中相互妨碍时,有关单位应当按照国家有关规定进行协商,“有关单位”涉及到电力公司,也涉及到村里,也包括观音山公园,达成协议后方可施工,达不成协议是不可施工的。“你没有跟我协商好,我就不让你施工,你强行施工我报警,这是最有力的法律根据。”
公园年接待游客逾百万,然而多组横跨观音山公园上空的高压线网及电力设施,给公园造成了严重的安全隐患和防火压力,也至广大游客市民的生命安全于不顾。同时也迫使一个本应快速发展的国家森林公园和国家4A级景区从而陷入了重重困境之中。因为高压线网横穿整个景区,致使观音山景区总体规划无法全面实施,从而造成了景区基础设施和服务设施严重滞后,招商引资能力急剧降低,品牌形象遭受重创,景观资源品质下滑,企业有形资产和无形资产大打折扣。
2021年9月25日,观音山在北京召开了观音山国家森林公园供电问题专家论证会。
著名经济学家、北京大学经济学院的原院长晏智杰教授指出:这些问题往往就出在有些国企甚至于央企部门,他们凭借自己的权力,强制推行自己的某些措施、主张和利益。
在这种情况下,民营经济往往是处于弱势,权益受到损害而投诉无门,或者多次争取相关部门就存心不给解决,企业一点辙都没有。
因此,给人一种印象,在国家现在这个环境之下,改革发展到现在这样一个阶段,国家有很多办法来治理私人资本的无序扩张带来的不良后果。
这是改革还没有到位的一个具体表现。权力无序的扩张不能得到有效的制止,造成的一个后果。希望观音山国家森林公园能够真正的发展起来,于国于民于当地都是有好处的。
中国人民大学法学教授指出:这个案例涉及到对公有制经济和非公有制经济的平等保护问题。同时,涉及到企业的生存权问题和发展权问题,共同发展,不存在一个国进民退或者民进国退的政策预设。也触及到社会资源的理解,平等监管,现在一个电力公司违法,为什么不处罚?有问题不纠正、不教育?不处理?看着很多僧人,本来这些人都很清贫,为了信仰在那儿吃斋念佛,晚上不供电,怎么念佛啊?怎么为社会和平作出贡献?平等保护,谁有理保护谁。同时,还涉及到政商关系问题,当地的市委市政府、镇政府之间的服务型政府建设问题,公园没有用上电,这个“电老虎”有责任,当地的地方官说老实话,守土失责,父母官做的不合格。
还有一个就是,解决争议的智慧或者方案的多元化问题。另外,关于契约精神,《电力法》规定很清楚,有一个电力公司的强制缔约业务,供电营业内的供电营业机构对本营业区内的用户有按照国家规定供电的义务,不得违反规定对其营业区内的申请用电的单位和个人拒绝供电。
实际上创设了两个权利或者义务,这是供电局的义务,必须给公园供电,必须缔约。对于拒绝供电,违反缔约义务的民事责任问题,《民法典》也能找到相关的条款。另外,违规架设电线的事,违反了《环保法》《森林保护法》,但客观上这个土地承包经营权也是《物权法》十一章所说的,《民法典》物权编说的用益物权,公园也可以获得。
公园相关负责人无奈的说,我们多年来无数次的写反映信、打举报电话,召开专家论证会,借助媒体曝光,委托律师起诉,到国务院督查办、广东省信访平台反映,只要大家想的到的,我们都做了,可是收效甚微。比如,公园方到国务院督查办或广东省信访平台写举报信,上面了解情况后,直接转到归属地(也就是当地)受理,而当地领导干部官官相护,我们举报当地某领导的举报信,又回到了当地某领导手里。你说搞笑不搞笑。这种“传声筒”式的处理方式,既没有对问题进行分析,也没有提出处置方案,更没有对下监督跟进,这不就是一种懒政怠政行为吗?那国家开通这种“互联网+督察”平台的意义在哪里?
要知道,公园方反映的问题可都是“顽瘴痼疾”,就是因为当地不想或处理不了,积累数十年无奈之下才向上反映的,结果上面又给转到归属地(当地)处理。
那么事件发生了这么久,为什么相关部门可以无动于衷?为什么没有人去帮助解决民营企业碰到的实际困难?
为什么主管部门都是一副事不关己高高挂起的冷漠模样?东莞这样的营商环境,企业能不倒闭吗?老板能不跑路吗?
暂且抛开南方电网在观音山上违建高压线塔的事件不谈,就单纯的说供电的事:一个民营企业,要求供电部门义务供电,从1999年至今的22年时间里,甚至连一个最基本的“村村通”的用电问题都没有得到有效解决!公园80%面积没有电力供应,都是公园自发用柴油发电机解决。
请问,给民企供个电,怎么就这么难了?
2020年12月22日央视《谈事说理》栏目播出专题"《谈事说理》之搁浅的公园"其中就着重谈到观音山国家森林公园悬而未决的基本供电问题。
在专题节目中,北京林业大学教授杨朝霞发表观点:我们说二十几年来,他80%的电是他自己发电的,就是东莞市供电公司不给。这个来说是违法的。因为我们的《电力法》是明确规定的,就是电力公司、电力的供电机构是有给用户供电的强制的义务的。你不能拒绝供电,如果是拒绝供电,那么就是违法,就是你的强制义务。
作者想,这是一沟绝望的死水,清风吹不起半点漪沦。
此前,观音山方多次向多个政府部门领导提交报告,要求供电。几次协调都没有结果。
观音山国家森林公园管委会主任说:之前当地镇政府与供电局协调,供电局的意思是说可以协调,但是前提是公园得同意南方电网从你这儿过,我们就一口回绝了,我说这是两码事。
你们违法是违法,不能拿违法的东西来作为利益交换,他们意思就是说通电可以,但你得要让他们通行。
事实上,在提及营商环境发展存在问题时,2021年广东省政府工作报告曾指出,与国际一流城市和先进地区相比,营商环境仍然有待优化。
根据梳理发现,广州、东莞、清远、湛江、汕尾、惠州、云浮、珠海和揭阳9市在当地的政府工作报告中均提及,营商环境仍需继续优化,比如提到存在改革不彻底、实体经济面临困难、行政效率不足以及政府工作作风有待改进等问题。
其实,除了营商环境恶劣以外,外部的新冠疫情,更是对旅游行业造成了极大的冲击。改革开放四十多年来,旅游业先后经历了自然灾害、公共卫生事件、经济危机等多重考验,但是从来没有像新冠肺炎疫情这样长时间的全面停滞,也没有任何可资借鉴的经验。
历时三年的yi情则全面影响了入境、出境和国内三大旅游市场,旅行社、在线旅行商、酒店、民宿、旅游景区和度假区、旅游车船等所有业态,以及包括70万导游在内的2850万直接从业人员。
可以说,国家对待旅游业是需要重点帮扶的。特别向观音山这种知名民企,更应该多点帮扶。2007年2月,国家林业局发文,称赞“广东观音山国家森林公园是全国的一块样板”。2021年观音山被《人民政协报》发文称赞为“两山论”的 鲜活样本。12 月 15 日《光明日报》专文称赞公园“真正做到了画中有景,景中有画”等。《工人日报》《人民视频》等主流媒体也多角度报道公园取得的进步和成绩。
观音山创建22年来,共计向国家交纳税款超过3000万元;为社会提供就业岗位10000多人次;向国内60岁以上老人、当地居民、现役军人、人民警察、医务工作者、教师、学生、残疾人等免费入园旅游折合款项达1亿多元;22年累积用于慈善事业投入达千万。国家级景区为当地扬了名,优化了当地生态环境,带动了当地经济繁荣发展。可以肯定地说:22年来广东观音山以一家民营企业的所能与己任对社会民众倾注了真情实感,对社会做出了巨大的贡献。
可实际情况却是,当观音山遭遇高压线网违建风波,陷入22年80%区域未通电的困难中,被诬陷电si人,东莞某些领导干部的置若罔闻,相关部门人员的冷眼旁观,让一家好好的民企深陷泥潭,绝望叹息!
让人不仅想问,为何在东莞维权这般难?未来,观音山又如何在东莞生存?
其实,此次南电案,并不是观音山公园首次遭遇不公平对待的个案,这只是被破坏的“森林一角”。观音山公园从承包经营至今经历了诸如恶意索股、索要巨额礼金、暗中设局、制造事故、恶意收购、违法施工、打洞穿越、疯狂毁林、违规乱建、选择性执法、贪污功德款甚至暗杀绑架等等阻碍景区发展以及要将黄淦波彻底了断的一系列恶性违法事件,这些事件今天可定义为东莞“观音山事件”。
这些事件的目的就是要搞垮观音山,但手段却繁多——因为使用的是公权力,有明目张胆设局暗害,有利用公权力布置东莞各个职能局及樟木头镇所有职能部门进行名目繁多的打压迫害,有权力藏在幕后黑恶势力冲在前面出手等等,这一切说耸人听闻一点都不过分。
最后,作者想用重要文章《坚持走中国特色社会主义法制道路,更好推进中国特色社会主义法制体系建设》的一段话,作为本文的结尾:
“天下之事,不难于立法,而难于法之必行。”推进法制体系建设,重点和难点在于通过严格执法、公正司法、全民守法,推进法律正确实施,把“纸上的法律”变为“行动中的法律”。要健全法律面前人人平等保障机制,维护国家法制统一、尊严、权威,一切违反宪法法律的行为都必须予以追究。
以下观音山美景图一览:

来源:http://www.swansnow.com/jzb/1460.html











