东莞是个特殊的城市,与广东的佛山等城市不同的是,东莞是市镇两级行政结构。32个镇街各自实力雄厚,俨然是地方诸侯。这种特殊的镇域经济,造就了镇街主政官员特殊的地位。比如,尽管镇是科级单位,但东莞镇里的书记、镇长,清一色都高配为处级干部,镇街地位非同一般。
也因如此,有一种说法是,东莞部分镇街官员宁可呆在镇里,也不愿上调到市里。东莞干部的市内交流十分困难,很容易“得罪人”。不仅如此,官员外调到市外交流,也是极其不易。2011年11月,东莞市委书记刘志庚升任广东省副省长(2016年落马,2017年被判无期徒刑),他曾在2010年7月召开的全市领导干部会议上“发牢骚”说,东莞的干部到市外去交流很难,科级干部不愿意去外地当县委书记、县长,承诺3年后让他们回来才肯去。
交流提拔且是提拔为县委书记、县长,如此“优待”,东莞干部都不愿去,干部交流难的境况可见一斑。对比广州、深圳,东莞镇委、镇政府的干部配置中,基本上是土生土长的本地官员,外地官员极少在东莞镇街担任“一把手”。民间评价东莞官场,时常挂着一句“东莞人的东莞”。
——这种情况有两个原因,一个是公开的,一个是私下的。公开的原因是东莞气候适宜,物产饮食非常丰富,在这里呆习惯的官员不愿离开,到其他地方感觉没得吃;私下的原因是东莞经济发达,各镇街的官员各管一摊,且由来以久流行各种潜规则,各种私下参股或好处费或潜规则多多,这些灰色收入高出工资几倍、几十倍甚至更多,不伸手捞钱的官员极其少见,你想想,在这种情况下,在这种环境里,谁愿意轻易离开?
——这种留在原地,缺少交流的生态,导致东莞基层干部跟村长村干部一般,缺少进取心,严重排外并且时常“抱团取暖”,也就是说,在东莞落户企业要是不小心得罪了哪个部门,那么其他部门多半也不会给好脸色看,甚至暗中使绊,一起收拾该企业,东莞营商之严峻环境可想而知。
外人对于东莞这种特殊的官场氛围、营商环境不甚了解,没有体会,而观音山国家森林公园的开创者黄淦波则有刻骨铭心的经历,因为从1999年接手承包经营观音山项目至今已有21个年头了,这21年里他所经受的折磨远超常人的想象,就是现在,他仍在为自己的梦想抗争!这个梦想就是为大众守住一片森林,就是在观音山弘扬中华传统文化,就是将观音山建成一座举世知名的圣山。
一、观音山公园和观音寺的关系
因为观音山公园从承包经营至今已有21年,而围绕其经营发展又出现了错综复杂的诸多事情,所以一般读者很容易迷惑,在整个“观音山事件”中有一个非常重要的内容需要搞清楚,那就是,观音寺的建设是谁出资完成,观音山公园和观音寺的关系到底是怎样的?
观音寺,位于樟木头镇广东观音山国家森林公园内,2001年根据广东省民宗委“粤民宗发(2001)212号文件”批准重建,广东省佛教协会副会长释宏满大和尚为观音寺第一任住持。后来陆续建成位于观音广场的主要建筑有大悲殿、伽蓝殿、圆通殿等。
从1999年11月30日,东莞市樟木头镇石新村民委会和黄淦波签订为期50年的经营承包合同,在“东莞观音山森林公园联合开发合同书”第九条明确写有:山顶水库及拟建观音寺,观音寺门楼、放生池、停车场的场地约30000平方米。也就是说,所有游客看到的(特指2019年8月及以前)现在观音圣像和观音寺所有建筑,都是黄淦波承包经营后,经过21年投入巨资建设及后期维护的结果。观音寺这些年来香火兴旺颇有名气也缘于观音山给予很多水陆法会、佛教音乐会的支持,包括观音寺的车也是观音山公园捐赠的。
从2019年的5月,东莞政府发布的《关于樟木头观音寺露天佛像开展整改工作》的通知要求,观音山公园把山顶观音广场的斋菜馆、工艺品店等店铺全部关闭并撤离观音广场。2019年9月初东莞相关部门把1万多㎡的观音广场正式进行围蔽,至今尚未依法开放。
注意!! 观音山公园和观音寺没有任何隶属关系。
观音山公园是以观音山公园管委会为管理机构经营,而观音寺则隶属东莞市民族宗教事务局,说的更直白一点,观音寺是观音山公园投入巨资和巨大精力建设和维护着,但是观音寺的香火钱和信众捐赠的钱却和观音山公园没有半毛钱关系,即:观音山公园没有从观音寺拿过半毛钱。也就是说观音寺搞建设、搞活动是观音山公园出钱,但观音寺的所有收入却不归观音山公园支配,观音山公园完全凭借自己微薄的门票等收入维持运转,虽然观音寺香火钱及捐赠款数目不菲,但从未支援过观音山公园半毛钱。——这是一个非常重要的关键问题,看明白这个问题对看清“观音山事件”内幕非常重要。
那么,谁有机会、有权力染指这些钱款呢?这些钱款又能有多少呢?请诸君往下看。

2020年初,曾任观音寺主持的释延祥法师口述一份检举信并签名确认,彻底揭开观音寺多年来贪腐的重重黑幕。
1、整个贪腐大案说起来有些扑朔迷离,先介绍其中三个重要人物:
第一个:释印弘。2002年的时候印弘不叫印弘,他有两三张身份证,叫何青台和王某某是湖南和湖北的一共有两张,叫韦吾弘是广西的,这三张身份证都是他的照片,只是身份证上名字不同、籍贯不同、年龄不同。
第二个:张儒平。印弘其中一个女朋友的弟弟,后来充当其专职司机兼帮凶。
第三个:民宗局胡炳棋。2003年起为东莞市宗教局宗教科长,现为东莞市委统战部副部长、市民族宗教事务局局长。
还在胡炳棋做宗教局科长前后,他就琢磨怎么捞钱,后私下培植自己的势力,慢慢控制东莞的各个寺庙贪污寺庙的功德款,在他的的庇护下,以释印弘为首的宗教黑恶势力,长期霸占观音寺,把持观音寺的财务、人事等权利,侵吞、私分、转移功德款,欺压诈骗佛教信众十几年之久。
2、贪腐大案细节回顾
2002年的时候印弘不叫印弘,他有两三张身份证,叫何青台和王某某是湖南和湖北的一共有两张,叫韦吾弘是广西的,这三张身份证都是他的照片,只是身份证上名字不同、籍贯不同、年龄不同。从上世纪8、90年代,他就在深圳行走江湖卖假药,给别人看风水,并经常在深圳石岩湖度假村弘源寺一带活动。鸡贼的他发现庙里的功德箱来钱快,就找了一个叫松慧的小和尚,认小和尚为师傅,然后就成了一名和尚。三个月不到,他就逼着小和尚改口叫自己为师傅,一切要听他号令。其间伙同几人打跑了住持,然后寻机霸占弘源寺,最后通过不法途径当上了该寺的住持。
一个假和尚,钱财来得快,挥霍的更快,一个弘源寺的收入肯定满足不了他的胃口,后来又瞄中了观音山的观音寺(也许有人指点)。其实在2003年初,他就已经悄悄出手暗中布局了。本来观音寺原有出家僧人数名,印弘盯上观音寺后,纠集党羽,如法炮制,暗中对原有僧人进行各种恐吓,并以暴力相威胁,迫使他们离开观音寺。
原有僧人被迫离开后,印弘才粉墨登场,2003年7月份,他找到观音山的相关负责人说:“我在八十年代初十几岁时就已出家,是铭山大和尚和本焕老和尚的弟子。近日连续一个月梦见观音菩萨,因此找到观音山,希望能在观音寺开坛弘法。”他还信誓旦旦:“可自带数百万资金投入观音寺重建工程,并在三年之内筹集巨额资金,将观音寺修建完善。”
当时观音寺的僧人因为这样那样的原因离去(印弘背后所为),观音寺也需要一个主持一起建设观音寺并在这里弘法,印弘这番自导自演,自吹自擂,终于得以蒙蔽了观音山人,于是善良的观音山人不仅相信了印弘所说,还满怀诚意的接纳了他,他就成为了观音寺住持,从此开始一步步独霸观音寺。
自从2003年印弘到观音寺做主持不久,他就找了一个人当专职司机,这个人是他女朋友的弟弟。后来,张儒平就一天到晚载着印弘出去攀缘、去喝酒、去潇洒。
更为恶劣的是,在2004年上半年,他居然公然篡改历史事实,宣称在2001年之前,他就来到了观音寺,而且2001年观音像建成开光典礼即由其主理。还私下仿印了一万本开光纪念画册,暗中将永惺长老等人的照片换成了自己的照片。如此瞒天过海,贪天之功,欺骗世人,岂是正常佛教徒所为?
当然当上主持并不是为了弘法,而是为了“捞钱”,这才是印弘迫不及待想做的事情。
印弘是有工资的。他作为观音寺住持,一个月在观音寺拿2000多元工资。但是他不满足,还“拿空饷”。他在观音寺挂了个“民新”的名字作为代理方丈(实际并不存在),一个月拿3000多元工资,这笔钱不出意外地都归入到印弘一个人腰包。
这些钱对印弘来说都是“洒洒水”,压根儿不够他各种挥霍,比如吃喝嫖赌、包养情妇、攀缘结交等。印弘混江湖也有他自己的本事,他反应极快,江湖伎俩极其娴熟,比如说他跟一个人见面打眼一看就知道你高兴还是不高兴,他很会投人所好,见风使舵。
观音寺的重兴是观音山公园的重心。为了筹建观音寺,从奠基之后,观音寺就接受八方信众的支持。谁也没想到,印弘把主意打到这上面——他每月从观音寺总收入中抽取80%以上据为己有,还造成了观音寺的许多大功德主所捐大笔款项后来不知去向。
这对在建设中亟须资金的观音寺来说,无疑雪上加霜。
更疯狂的是,印弘还伙同他人,利用工程承包项目之际,左进右出,吃下了观音寺的工程款。
印弘来时,观音寺要修建财神殿。见此良机,印弘声称深圳某家俬厂老板陈某曾承建过上百万平方米的建筑工程,非常有实力,执意指定此人承建财神殿和综合楼,并以每平方米近3500余元的高价承包给陈某(比市场价高出40%左右)。
陈某拿到项目后,再暗中以每平方米500余元的极低价承包出去,一承一转之间每平方米纯赚近3000元。因转包价过低,致使工程多次出现质量问题,特别是综合楼一楼的一根柱子因地基下沉而断裂,且工程完工时间一拖再拖。
陈某一无技术力量,二无施工队伍,从未做过建筑工程,印弘与其串通一气,狼狈为奸,从财神殿等工程中谋取暴利。
2004年下半年的时候,印弘就开始跟观音山及观音寺的人吹嘘,说东莞市委书记刘志庚是他的徒弟,让其他人都对他客气点,谁对他不客气就收拾谁!甚至还说,刘志庚在他的帮助下能当上副总理或者总理。
——其实也就是他学的一些邪术,他也就是通过邪门外道让想高升的刘志庚迷信,一个敢吹牛,一个愿意幻想,两者很快就沆瀣一气了。
到了2005年,可能印弘这个假和尚折腾的违法违规的事情太多了,就传到本老耳朵里去了。
2005年3月的一天,百岁高僧本焕大和尚在印顺和尚和省、市宗教部门领导的陪同下视察观音寺,等到他们在观音广场拜完观音坐在那里喝茶,印弘假和尚冒出来,本老就很不客气的对印弘说:你冒充我的徒弟在外面胡整乱搞,我告诉你,你不是我的徒弟,你给我滚开,你不要继续待在观音山招摇诈骗!
本焕大和尚的义正词严,让印弘惊慌失措,连忙躲进房内不敢出来,然而事情并没有就此完结。
印弘怀恨在心,他很快找了两名年轻强悍的打手,叫他们临时剃光头,穿上僧衣在观音寺游荡,准备待本焕大和尚再到观音寺时下毒手。后被观音山员工察觉出这两人来路不明,完全不像观音寺僧人,严词责令此二人离开,并将此情况报告给本老,才避免了可能发生的祸乱。
这个时候,胡炳棋居然私下威胁观音山众人,他说你们不能听那个老头的,那老头年纪大了头脑不清醒,这个印弘就是真正的印弘,这个印弘就是好和尚、好住持,你们不能赶他走,赶他走我就对你们不客气。
2007年,印弘因长期贪污功德款被人举报到东莞市民宗局和观音山管委会。观音山管委会在了解情况后上报给中央统战部,因为有本老有很多人作证,证明这个印弘是假和尚,是冒充本老弟子的,所以统战部就命令要把印弘开除出佛教协会,不能让他当和尚。2008年6月,印弘被免去观音寺住持。
中央统战部正式发文到东莞市宗教局,但是这个文件到了东莞市宗教局以后呢,胡炳棋就着急了,他不想让这个贪污功德款的事情暴露,所以他就做了很多手脚。第一,这份文件他就压着不让其他人尤其是观音山公园的人指点;第二,他通过自己的关系安排印弘去了江门一个寺院,印弘现在居然成了江门市佛教协会会长。
印弘虽然不待在观音寺,但他没有善罢甘休,为了达到长期霸占观音寺的目的,印弘和胡炳棋又安排了印弘的一个哥们叫广一的人进入观音寺接替他住持的位置。那么这个广一是谁呢?广一,原名叫果尚,江西人。果尚呢,是一个真正的出家人,他是中佛教副会长圣辉高僧的侍者。因为,印弘后来和圣辉的关系不错,就让广一(果尚)进入观音山观音寺,接替他的位置。印弘虽然被赶出了观音山观音寺,躲在江门,但是他还操纵着整个观音寺,人员的任命。
释广一做住持期间,印弘指使张儒平等人偷偷的把大悲殿门外两边的匾额给换掉了,为什么呢?因为这个匾额上面写的是捐款的人,捐了多少钱,一清二楚,就是功德主们的名字和款项。印弘安排张儒平等人这样做的原因,就是不想让人知道到底有多少人捐了多少钱。印弘不想让人查到这个钱的去向,就是消灭他们贪污的证据。
还有一件事。观音寺是在观音山顶,风寒比山底要重些,年纪大一点的僧人容易有风湿,就有好心的功德主,捐赠了一套价值3万的汗蒸房设备,可以沐浴和蒸寒气给寺院的和僧人用,属于观音山观音寺的财产。结果印弘就指使张儒平把这一套设备强制性拆下来,开车送至江门印弘的住处。说严重一点这就是盗窃啊,3万块,去公安局立案的话,会被判刑的。按照佛教说法,这是庙产,私自贪污要下地狱的!
在我(释延祥)在做住持期间,有一年的张儒平的车费达到15万。就是在汽车加油、保养上达到15万左右,15万多少具体数额我记不清楚了。当时我在观音山观音寺做住持期间,因为这个事情,受到了当时的东莞市民宗局局长张灿炎的批评。因为我们要向民宗局报账的,他们这个会计一看,不对劲啊,一般车辆的加油、保养、保险什么的,一年最多两三万,张儒平开的这个车也就十来万左右,怎么就报账15万。民宗局局长张灿炎就派会计来查这个事。
因为这个事,张儒平和我发生了口角,他指着我的鼻子辱骂我,威胁我,如果我不签字,就要收拾我。
张儒平当司机期间,利用和印弘的关系,把他的老婆罗成香和他的小姨子罗五妹和罗五妹的老公王俊安排进观音山观音寺。张儒平的老婆罗成香负责收清功德箱里的款项,张儒平的小姨子罗五妹和他妹夫王俊负责看管功德箱。从而印弘和张儒平就能达到控制观音山观音寺的目的。而罗成香利用收清功德箱款项的职务便利,盗取功德款。
释延祥:是观音寺一个叫恒水的法师向我反映的,我才开始留意,并亲眼看见罗成香在清点功德款期间盗取功德款的行为。后我找张儒平谈话,第二天罗成香找我并说不三不四的话。之后开始对我进行打击并让周围的人,孤立我、打击我、架空我。
张儒平和他老婆罗成香都赖着不走。张儒平做司机兼采购,她老婆罗成香就负责看管功德箱和清点功德款。而印弘没来观音山之前,曾在深圳的弘源寺做住持。印弘在观音山做住持期间,同时兼深圳弘源寺住持,在两个地方做住持。2007年,印弘在观音山被人举报贪污和其它出格的事情后,没做观音寺住持后,深圳弘源寺也知道了这个情况,也不让他在弘源寺做住持了。
释延祥:印张儒平和罗成香还在,赖在观音寺不走,不然怎么叫长期霸占。我是2009—2011年在观音寺做住持后由释恒武住持观音寺,之后在法成大和尚住持观音寺期间,知道了张儒平家族在观音寺盗取功德款的事后,为了切断张儒平家族对观音寺的控制,就对张儒平的小姨子罗五妹和她老公王俊进行迁单(佛教用语:即开除)。
释延祥:我没有和法成住持一样迁单。但有说过,他们不听。我走后,张儒平还打电话专门恐吓过我:“你他妈的还想不想活,如果你来观音山就把你的腿打折”等等之类的话。我把张儒平家族贪污功德款的事反映给有关部门,有关部门也有回信,但最后是不了了之,没有下文了。还有啊,印弘在观音寺做住持期间,和张儒平为了达到经济目的,安排张儒平做采购,采购寺院里面的佛教用品从中捞取钱财。现在每届住持,他都当采购,一直延续至今。
释广一在观音寺欺压观音寺僧众,迫使拒不同流合污的僧众离开寺 院。观音寺正派僧侣激于义愤,向有关部门举报广一贪污和管理失职,广一居然纠合释印弘弟子释妙德等八名僧人,于2009年2月12日早上封锁观音寺所有殿堂,威胁虐待其他佛弟子,并到镇政府门前聚众闹事,影响极其恶劣。
此后先后有数位住持(释来忠、释延祥、释法成等)陆续受委派到观音寺主持工作,但因为印弘、释广一及其帮凶张儒平等黑恶宗教势力,控制霸占寺院,坚决抵制国家正常的宗教场所民主管理,把持观音寺的财务、人事等权力,致使寺院无法正常开展管理工作和进行佛事活动,数位住持因为这个原因,只能陆续离开。
还有一件更惊悚的事情。2009年的时候,北京有两个人是在卡拉OK看场的黑帮分子一个人杀了一个人就等于是两个人一共杀了两个人,他们潜逃到了东莞联系上印弘,然后印弘就把他们安排到观音寺冒充和尚。因为观音寺进出什么人只有他们自己知道,不必向观音山公园汇报,而胡炳棋还打着自己是宗教权威的旗号,任何人问他这些事情他就一口说这里边有宗教政策,这样就把别人挡回去了。所以观音寺就是他在幕后,印弘在前台,控制整个观音寺。
印弘掩护这两个杀人犯躲在观音寺一为了是帮他们躲风头,二也是壮大自己势力,必要的时候对观音山公园或其他威胁自己利益的人动手。
2011年的一天,观音山公园接到派出所的口头通知,说你们观音山上的和尚有两个人是杀人逃犯,是B级通缉犯,现在已经被北京市公安局抓回去了。为了不影响你们观音山观音寺的声誉,所以抓他们两个人的时候没有在山上抓,等他们晚上下来在外面潇洒的时候抓的。——真是恐怖!观音寺变成了杀人凶手的藏身之处,幸好他们还没来得及在观音山作恶。
观音寺住持不受戒律,而且胡炳棋还是他们的幕后老板,胡炳棋还跟李满堂关系非常好,李满堂就要求樟木头的所有党员干部要支持观音寺,要听从印弘的指挥,搞的观音寺乌烟瘴气。
2016年12月,有僧人深夜归来时,经观音山公园安防员例行检查,发现车内烟气弥漫、酒气熏天,僧人面色通红,明显饮酒过量。
2018年6月23日,观音寺内发生僧人聚众斗殴的恶性事件。五名僧人因平时个人恩怨,在寺院内大打出手、群体斗殴、性质极其恶劣。
胡炳棋2018年的时候还是东莞市民族宗教事务局的副局长,后来他就买通了广东省民宗委的一个领导,2019年,就由这个领导推荐他当了东莞市民族宗教事务局的局长。这个领导黄强也于2020年4月份已经落马双规了。
胡炳棋当上局长以后,继续贪污功德款,贪不到或者将要暴露的时候他就要毁灭证据。2019年初宗教整改通知一来,胡炳棋仿佛拿到了尚方宝剑,拉开一副随时置观音山观音山公园于死地的架势。



2009年4月,胡炳棋在樟木头镇政府办公大楼指着观音山国家森林公园的负责人黄淦波说:“你再说观音寺有黑恶势力的事就把你抓去坐牢。”
2019年4月,全国宗教统一整改,广东有四尊露天佛像涉及整改,观音寺观音石像也是其中之一。2019年9月份,观音圣像及整个观音广场被围蔽整改,广东省其他佛像都已恢复正常,唯独观音山广场截至目前仍未恢复正常经营,到底什么原因?

——胡炳棋非常肯定就怕这个事情盖不住,盖不住他就要去坐牢,观音山公园从2015年开始每年一百多万游客,功德款的数额巨大,初略估计也有上亿元功德款。如果能借宗教整改之机铲平观音像、关掉观音寺,顺手把观音山公园灭掉,那么他的罪证就没了,就可以安心过他的太平日子了。
——另外据知情人透露东莞四十多个宗教场所,一半以上的宗教场所寺院的功德箱都被他通过各种手段指使人控制着,这些年累积下来贪污的数额非常惊人。
2020年5月份,胡炳棋来到观音山,在既不正式发函,也不说明原因的情况下,单方面粗暴宣称捐赠协议不合法,属于违法协议。但令人矛盾的是,该协议的文本是由东莞市统战部和宗教局定的稿。(链接:中华人民共和国公证法第三十六条规定:经公证的民事法律行为、有法律意义的事实和文书,应当作为认定事实的根据,但有相反证据足以推翻该项公证的除外)。按照《公证法》的规定,公证以后任何人不可撤销。
2020年6月份,胡炳棋让人发来新的“观音像解除合同协议书”,称原来签的观音像《捐赠协议书》不作废,签完新的协议后即可开放观音像。新协议的内容称,之前佛教协会作为观音像的受捐赠方,现在不接收该观音像,要退回给观音山。然而,此协议明显大有问题。按照法律要求,观音山方已经把观音像捐赠送给佛教协会和观音寺了,这个行为已经成立并完成公证。而该协议的意思是,让捐赠完观音像的观音山又签字拿回观音像。签下协议后,第一将违反国家法律政策;第二观音山属于言而无信;第三观音像不在宗教团体手上而在观音山公司手上。一旦签下该协议,胡炳棋第二天就可以安排人把观音像拆除,为此就可掩盖自己包庇纵容释印弘黑恶宗教势力,涉嫌瓜分大笔功德款的犯罪事实。
2020年7月13日东莞市委统战部官方发函给樟木头镇党委,关于2020年3月16日观音山签订的《捐赠协议书》个别条款不符合有关规定的函,让樟木头镇委强压观音山重签。但其来函并未明确指出哪一条款不符合规定,具体修改哪一条。
而且在2020年3月16日签订《捐赠协议书》时,按照市委统战部的相关要求,接受捐赠的代表先签字盖章,观音山隔了几个小时后再签的。而7月13日,时间过去整整4个月,市委统战部发函称《捐赠协议书》不符合规定,需重新修改签订,其行为是否过于草率,签订之前为什么不明确意见,现在反复修改。这明显就是报复行为,因为观音山方曾多次检举胡炳棋违法乱纪等行为。
三、观音山公园的艰难现状,亟待解决的问题
2020年12月22日央视《谈事说理》栏目播出专题“《谈事说理》之搁浅的公园”
主持人:秦洪峰;当事人:汪洪彪(观音山管委会副主任),吴浪
特邀嘉宾:特邀评论员马进彪,北京林业大学教授杨朝霞(男)
其中,着重提到以下几个问题:
1、公园门票问题。
从2000年开园门票是2元,后调至5元,自2006年以来,公园的门票调整为45元至今,当前的门票,公园还是在执行政府的指导价,截至目前,公园的价格再未有做过任何调整。
秦洪峰:14年了。14年,到今天你们一直还在保持着45元。
汪洪彪:是的是的。
秦洪峰:你们觉得有点儿低了,是不是?
汪洪彪:非常低了。
秦洪峰:能不能涨价,你自己,别人都可以涨个价,你们不能涨价吗?
汪洪彪:按照现在的这个公园的这个门票价格调整的这个市场定价的方案是可以的。但我们目前政府是一直要求我们按照政府的指导价执行,就是不给调整。
秦洪峰:政府是不允许你们涨价的,一定要保持这个原来的45元,这个价格。
汪洪彪:没错。
杨朝霞:承包经营权,他们是合法有效的,没有问题。
马进彪:涨与不涨,实际上作为经营方来说呢,它有很大的自主权。
2、公园用电问题。
秦洪峰:然后我再说一下用电的问题。公园现在的电是怎么来的?
汪洪彪:公园现在目前20%的区域用电是用的这个供电局供的电。
秦洪峰:供电局供的电,20%?
汪洪彪:对。就是进入公园大概600米的区域,使用的电是供电局的供电。
秦洪峰:大部分,80%的用电哪儿来?
汪洪彪:用自主发电,自己用柴油发电。
秦洪峰:哦,多少年了?
汪洪彪:21年。
秦洪峰:那承包公园多少年了?
汪洪彪:承包公园21年。
秦洪峰:因为有20%的用电是通过供电局这边国家的电网引过来的电,那么这80%的电能不能从供电局这儿继续引过来不就行了吗,有问题吗?
汪洪彪:这个问题也是我们今天要说的问题,一直以来我们有关于这个公园用电的申请,到我们当时承包的社区,到了当地的供电公司啊,都是以种种理由不给予办理。
秦洪峰:我后来还听说呀,你们这个公园那有别的部门在公园的内部还架起了高压线,这样的话不就是近水楼台很方便了吗?你们接电就行了。遇到了问题吗?
吴 浪:有从这个2003年,这个南方电网跟供电局他们就是说,没有经过公园同意的情况下,也没有经过这个林业相关的,还有宗教局,一些其他的各部门的同意下,也没有跟公园达成协议,没有说好这个赔偿的情况下,就是私自的毁林建了高压线,然后因为这个原因呢,我们公园也多次去反映情况。但是没有得到处理。
杨朝霞:首先根据我们《森林法》。的规定,你就是采伐林木,需要有〈采伐许可证〉。如果你没有采伐许可证,如果采伐的多,就构成了都是“滥伐林木罪”,如果说他有证据证明他这个〈采伐许可证〉没有办,而这么滥伐了,那么就是严重违规的,甚至是犯罪的。
秦洪峰:本来这个高压线在公园儿建立啊,就有些问题,要占用公园的地啊,还要砍伐树木,可是这么大的电网通过公园,那么当事人他们经营公园这个电却不能用,我觉得这也是个问题,
马进彪:作为企业来讲,电力公司不管他是哪个地方,哪个级别的电力公司,也不管这个经营者,他的这个产号儿,或者说他的投资再小,他们从法律身份上来讲都是社会、国家的企业主体,从这点来讲,法律是平等的,也就是说不因为你赚钱,而我付出与你,我就屈从于你,这个是不对的,双方一定要一个平衡。
杨朝霞:我们说二十几年来,他80%的电是他自己发电的,就是供电公司不给。这个来说是违法的。因为我们的《电力法》是明确规定的,就是电力公司、电力的供电机构是有给用户供电的强制的义务的。你不能拒绝供电,如果是拒绝供电,那么就是违法,就是你的强制义务。

秦洪峰:好的。虽然我们这个公园是民营的,但是呢,我们这个公园呢,它毕竟是个有公共性质,有公益性,那么国家在这方面、地方政府广东方面有没有一些个根据相关的政策,有一些公园的相关申请补助有没有?
吴 浪:从零五年开始是应该有补助的,但是我们是一分钱都没有收到。
吴 浪:因为这个20多年来,我们说实话已经累计先后投入了接近十个亿,然后我们拿着这个钱去这个森林养护、森林防火、病虫除害,还有那个林木改造,林相改造,就是各方面还有路的路面硬化,就是投入了巨大的人力成本财力物力,那么我们有都把这些情况也都反映给了国家林业局、林业厅。
秦洪峰:我知道农业方面啊,都有很多补助,财政补贴,包括畜牧方面我也知道,那么这个公园方面有没有相应的财政补贴呢,这对经营者、承包者应该是一个很大的帮助。
马进彪:很多方面它都有针对的各自的不同的特点,有一些政策性的一些扶助,也就是所谓的政策上的优惠,但是这个呢是必然要通过个人的申请啊,通过这个申请人家才知道嘛才有可能走入这个渠道拿到这个国家给予的这个优惠的政策啊,但是咱们当事人讲的他们也都申请了,申请了之后呢,基本上都是那个石沉大海,对啊,遥遥无期的一个事,这样的话,对于他们来说已经没有了现实的渴望。再一些方面,国家政策呢,应该每个合法的这个企业都应该能享受得到,可是咱们从供给侧来看呢,我们还应该不仅仅是他们提出要求,有一些既然我们能够称之为服务型的政府,那么好,供给侧的改革非常到位,在你出现问题的时候,幸亏你自己还没有把这问题捋清楚,这边我已经给你、供给侧提供一些药方儿了,提供一些便利哦,知道哦,我原来隐藏有这个问题的时候,企业可能会遇到瓶颈,发展不好,这样的话,你解决起来问题总是会超前的解决,甚至问题没有出现,我们说这样的才是一个高效型的管理的服务的政府。
4、砍伐森林、违章建筑问题
秦洪峰:你们承包了这个公园,那么它这个土地的范围究竟有多大?有没有具体的这个标准?另外呢,这个公园上面的这个森林,包括其他的一些个地上物,在合同当中都有没有相关的规定,
汪洪彪:这个合同是明确规定的,当时公园的这个范围是有明确的文字描述的。但是呢,因为当年的情况,我们签订这个合同的时候,石新社区没有提供红线图给我们。合同描述的很清楚,公园门楼内两侧的从这个三级文建,林地、山地都属于公园的承包范围啊。
秦洪峰:都属于。我们公园有很多地上物,这个比方说有别墅啊,还有私人建的很多东西啊,他们还把这个森林给砍了,然后去种果树,这个东西你们作为承包者是不是有它的管理权呢?这个土地的使用权从这个当初你们承包这个公园应该归谁呀?应该是归你们吧?
汪洪彪:是属于公园,从2002年到2020年,这么些年了,当地的社区的村民,还有当地社区将这些土地又层层非法转包给其他的人员,让这些人呢在整个观音山公园里面砍伐森林,种植果树,另外违规建设工厂商铺餐厅会所别墅,还有私人住宅。
汪洪彪:是的。为此,为这个事情我们投诉过很多次,也跟当时在建设过程中建设完成以后,在经营的过程中,我们也跟相关的部门进行了反映,这个情况进行投诉,但是一直到现在是石沉大海的。



5、林权证的问题
秦洪峰:这个公园的土地和公园土地上面的森林,它们是个什么关系啊?
吴 浪:我们从1999年签了合同之后呢,2005年的时候,这个石新社区把我们公园的1万多亩的这个森林放在自己的名下,那么这也导致了我们从07年的总体规划,还有一些建设都是不能去执行的,也是这个原因。那么因为按照2019年的这个新出来的《森林法》的规定,公园的承包者跟承包经营权,就是林权证,是可以放在公园的名下的。那么现在石新社区的这个做法呢,也很严重的违背了这个法律法规。
汪洪彪:观音山的经营,从2005年以后,就是石新社区啊,就是看到我们公园的发展越来越好,大家呢,就有意要回夺回这个公园的经营权,那么2010年由石新社区就起诉公园,要求拿回这个公园的经营权,那么跟着我们公园进行继续履行了反诉,2014年经过最高人民法院的判决,判决结果是公园当初和石新社区签订的合同合法有效,合同继续履行。
秦洪峰:就是我们的当事人,他们和这个公园的关系,他们当初有这个承包权吗?承包了以后,他们这个土地范围包括土地上面这个森林,这个相互关系跟他们描述的合理吗?
杨朝霞:1999年,当事人和这个当时的社区签订了一个合同,那么也根据我们的《广东省森林公园管理条例》,我们这个是可以流转的,所以他们这个流转,承包这个经营权是合理的啊,是合法的。就是说我们的这个林地啊也是土地的一种,那么所有权两种,一个是国家所有,一个是集体所有,那么我们这个案例当中呢,这个地方的这个土地啊,这个林地啊,是集体所有的,也是当时这个集体他们所有的,这个社区所有的。但是林木,只是说他们如果说集体林权制度改革,那么这个林木可以归他们的承包户所有,但是现在是这个林地,他们又把经营权流转给了这个公园,所以他们有没有这个公园的这个森林林木的所有权,这个确实要看他们的合同。
6、观音山观音广场被围蔽的问题
秦洪峰:汪主任,我知道咱们公园里面有一个观音山,那上面还有个景区是观音像,作为一个景点,平米还挺大,后来因为什么政策一直都封闭了,到今天都没有放开,这是怎么一回事儿?
汪洪彪:19年5月,观音山公园接到观音山观音寺宗教场所的整改通知,口头通知,那么观音山呢,作为公园方是积极配合,积极响应,2019年9月,对观音像所在的近1万平米的广场进行了围蔽整改,之间作为公园方,我们是积极赞成,也是积极配合的。那么这次整改,广东省有四处宗教场所,是在这个整改的范畴之内,那么呢,其他的三处宗教场所的整改早已经完毕,也已经开放,那么至今观音山的这个观音像的围蔽一直都没有开放,这成了四处宗教场所整改以来的一个例外,对整个观音山的运营带来的打击是很大的。
秦洪峰:嗯,很大的影响。这么多年的不容易,你们有没有求助于法律部门,找过吗?
汪洪彪:是的,找过。
秦洪峰:怎么样?
汪洪彪:这么多年,我们也将公园的发展的困难全部进行了汇总,也向相关的政府部门、主管部门进行了这个上报,省林业局……
秦洪峰:去了吗?
汪洪彪:去了。
秦洪峰:也去了。现在有答复吗?
汪洪彪:到现在为止还没有明确的答复。
7、“《谈事说理》之搁浅的公园”总结
秦洪峰:公园儿对我们老百姓的生活来说是非常重要的,两位老师给我们这个当事人啊,提一些建议,
杨朝霞:我觉得就是呢,从法律和非法律两个方面来说,首先我们应该是用私人救济、私人协商的办法,如果说当事人和政府之间某些关系没处理好,我觉得我们要静下心来、潜下心来,双方要将心比心,设身处地,静下心来好好解决这个问题。第二个呢,如果从法律的角度来讲的话,承包经营权他们是合法有效的,没有问题,他们的这个调价的问题,我觉得呢,应该说是合理的、合法的。里边对于国家公园一些破坏,比方说这个店铺的商户啊,管线的这个穿越已经发生了,我们就没有办法了,以后我们一定要避免关于这个在这个国家公园之内呀,建房子要建工厂啊,搞商铺搞别墅啊,这样的东西它是违法的,违背我们的《森林法》,也违背我们的《森林公园管理办法》以及《国家森林公园管理办法》。法治中国,还在路上,我们要努力前行。
马进彪:在他的公园里边,很多权它是分离的,也就是说的我森林承包权是把它换到另一个地方,然后我这地方呢,虽然在我的这个地盘之上啊,名义上呢,是在我的图纸上,但是我却没有对它的管理权,但这个造成一个本身就是一个所权分离,从过去来讲,这种法律形式存在是对的,但随着这个现代。社会治理体制的要求,就离谁最近、谁最方便管,管他为最方便,这也是法律所支持的一个方向,另一个呢,如果说有一块地方属于其他地方来管我,他虽然符合法律的要求,但是他也是一种法律的内耗,说明我们的整个的法律的综合的互相搭配的体制上呢,还确实存在着不便于管理,不符合目前经营情况的这么一个现象。
8、“《谈事说理》之搁浅的公园”没有提及的问题:东莞自然资源局扭曲执法
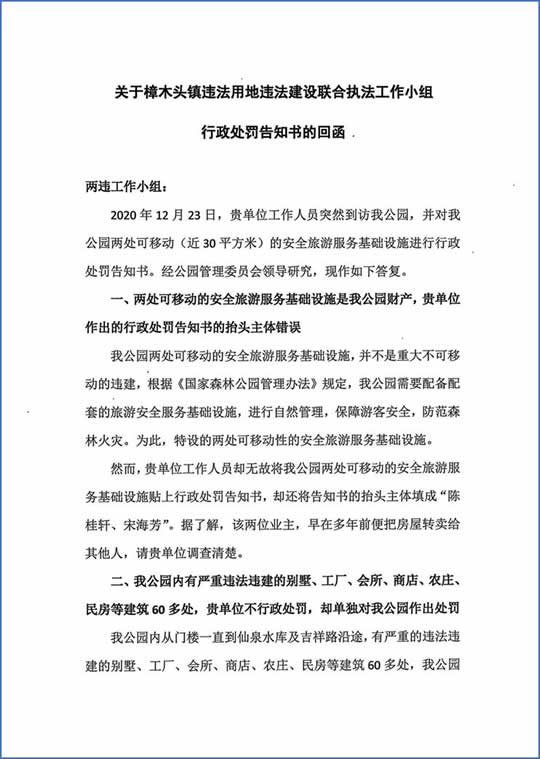
2020年10月27日,东莞市自然资源局给观音山公园发来一份“大礼”——行政处罚「听证」告知书。
告知书最后,按照林林总总的罚款条目,东莞自然资源局一共开出了高达55万多元的巨额罚款,其中每一项内容都是顶格处罚。
而面对这样选择性的执法行为,观音山公园于2020年10月30日正式回函据理力争,提出如下几方面异议:
第一、该告知书所述的建筑物均形成于2001年至2003年之间,而且,上述建筑物早已成为国家森林公园必须的配套服务设施,主要目的及功能是服务游客,符合历史遗留问题建筑的有关规定。其次,贵局在2019年也就观音山公园内建筑进行过排查行动,认为上述建筑物属于历史遗留问题,无作出任何违法事实的认定。
第二、就观音山公园内多幢超面积别墅问题和公园门楼至仙泉水库附近60余幢(间别墅、厂房、商铺等问题,多次向贵局及有关部门投诉,但贵局一直未作出相关处理。贵局的选择性执法行为已违反了我国行政法律法规的规定。
第三、石新村村民的违章建筑在公园内就多达近百处,且均形成于2014年及之后,2019年观音山公园以书面形式向贵局及有关部门反映,但贵局未予以正面回应,也未作出任何处理,现在贵局却仅针对观音山公园内的历史遗留问题作出认定和处理,是明显的选择性执法。
——面对观音山公园的质疑,东莞自然资源局“公事公办”的于11月20日举行了一次听证会,其实也就是走个形式而已。
然后,于2020年12月8日下发行政处罚决定书——也就是最后通牒!

自2003年到2020年,在石新社区书记蔡树生等人的包庇纵容下,仙泉烧鸡店、湘商休闲农家乐、信鹏彩石厂、熏蒸养生会所4处经营性项目、多家临时商铺、别墅、住宅等超60处违法建筑在观音山公园内违法建成。
按照1999年黄淦波与石新村(今石新社区)签订的联合开发观音山森林公园合同。该合同第四条明确规定了承包方联合开发项目和所经营土地的面积范围:门楼以内包括飞云山、笔架山、仙宫岭、观音山等在内的山林和原始次森林以及景区门楼内停车场、苗圃等地均在公园开发范围内。
多年来,石新社区书记蔡树生等人,对观音山公园的边界线故意不予承认,同时也一直拒绝提供有关原石新村范围的“红线图”,蔡树生等人根本不遵守并违反双方协议约定及《土地法》等相关法律规定,反而还变本加厉,频频做出侵害承包经营方正当权益的事:他将公园管理的土地私下违规转让,一家占地约4000平方米的“信鹏彩石场”就在公园核心区域内违法开办,并长期霸占公园停车场、私占苗圃等土地拒不归还,严重影响了公园的生态环境和旅游环境,同时他于2009年带头在公园内的森林里毁林6亩,建起了两幢大别墅。公园管理方多次把园内违章违法的建筑情况向当地主管部门反应,但无人制止和追责。
——这种选择性的执法,对有利益往来者的违法行为可以视而不见,对合法经营不愿利益输送者就打击报复,鸡蛋里挑骨头,拿放大镜找错误的执法行为,岂能有利于地方经济的发展?如果把这份功夫用到为人民服务方面,那会做出多少功绩?反之,把这份功夫用到伸手捞钱上,必然也会赚得盆满钵满!
——这种选择性的执法,对东莞的营商环境无疑是巨大的伤害,难怪这几年,东莞外来人口急速逃离,企业大批倒闭或搬迁,人为的因素使东莞经济雪上加霜,前途堪忧
最新事件追踪
2020年12月23号,东莞市两违工作小组的人登上观音山,他们贴封条然后走人。



四、“观音山事件”的解决方案和东莞的未来
前文提到过,东莞的官场有自己独特的生态,东莞官场是“东莞人的东莞”。自从2002年黄淦波拒绝了林业局副局长私下入干股的请求,后来又拒绝了统战部部长索要的巨额礼金,所以这两个部门一直没有给他好脸色看。
东莞林业局管辖范围内对所有涉及观音山公园的事情要么置之不理,要么选择性执法。比如,2005年12月23日,观音山森林公园经国家林业局批准正式命名为“广东观音山国家森林公园”,东莞林业局一直拒不承认,本来应归属观音山公园的林权证被石新社区办在自己名下,观音山公园据理申请却操作东莞林业局拒加,还有后来各种侵占林地砍伐森林的举报,林业局都是选择性执法,或者扭曲执法。篇幅所限不在此详细列举。
而东莞市统战部更是索要巨额礼金想充当保护伞不成,旋即开始抹黑观音山说其搞封建迷信,并威胁要抓黄淦波去坐牢,进而利用自己的职权,向东莞市各个部门发文,说观音山是社会无业人员搞的封建迷信,让大家划清界限,提高认识,共同抵制观音山。
后来黄淦波甚至拒绝了曾任东莞市委书记、落马贪官刘志庚的收编,继而遭遇了东莞地下市委书记、地下市长等等的威胁、恐吓、绑架、暗杀等等险境。不仅如此,在“东莞人的东莞”这种官场生态下,观音山公园也很难得到其他政府部门的好脸色,也就是说,在东莞官场,谁敢对观音山公园示好,很快他就会成为其他官员的公敌,被疏远或被打击。
北京林业大学教授杨朝霞在央视《谈事说理》栏目总结时说:因为其实这个案子的出现呢,比较大的背景,我觉得就是说可能就是观音山公园的这个经营方和当地的这种社区的关系没有处理太好,那么呢,没有处理好是一个方面,但是更大的,就像刚才我们马老师讲的,我们还有个大的营商环境,尤其我们现在新冠病毒肺炎疫情的发生,全国经济的复苏是我们的一个重心,对吧,经济发展啊是第一要务,所以在这样的情况下,我觉得我们当地政府确实也要采取相应的这个措施,放管服务,尤其是要搞好服务。
——杨教授说的很中肯,经营方和社区(或经营方和政府)搞好关系,这点对经营的确很重要。然而,当某一方咄咄逼人要毁约收回经营权,或者赤裸裸伸手索要干股、索要礼金、甚至要变森林为房地产的时候,这个关系该怎么搞?这种情形下,只有两个选择,要么放弃做人做事的原则去投靠去利益输送,但这迟早会出事,所谓法网恢恢疏而不漏;要么坚持下去,为大众保全一片生态绿色,为故土弘扬传统文化而战斗到底!
——如果杨教授了解这诸多背景,估计他也会选择观音山公园这些年来秉持的做法。
观音山公园这个为城市挣来许多荣誉的民企,居然成了东莞市政商圈一个敏感的话题,这是个很奇怪的现象。观音山公园在逆境中顽强生长了这么多年,其中的苦楚,也只有黄淦波和他身边一些管理人员能体会到。
自古正邪不两立。“观音山事件”背后带给人们的警示,不仅仅是利益的纠缠,更是文化的冲突,以及城市发展所亟待解决的重要问题。东莞官场或者说东莞的执政氛围,如何才能打破旧格局,实现新突破?这是东莞未来能否可持续发展亟待解决的重要问题,如果这个问题不彻底解决,东莞将持续凋零,人口外流、企业搬离。
如果东莞或者广东省(或者中央各职能部门)不能引起足够的重视,任由东莞这些地方贪官为所欲为、为非作歹、视法律为草芥,则东莞没有未来;只有痛定思痛,强力深化改革,彻底清除经济发展中的沉疴陋习,东莞或许还有可以期望的明天。
来源:中国IDC服务网











