吴家虎一案
都匀市位于贵州省的南部偏东的剑江河畔。
中国在党中央的领导下,正在掀起反贪反腐、纠正党风党纪的运动,全国人民万众一心揪出了许多大大小小的老虎和苍蝇,社会正向着公平公正有序的方向发展。
这一桩案件是一桩拆迁安置纠纷案件,首先得了解中华人民共和国国家对城市房屋拆迁安置补偿的法律法规,对照该案的判决书就看清楚了法官的真面目。
中国对于城市房屋拆迁安置补偿颁布有规范性文件;
一 中华人民共和国国务院令 第 305 号
城市房屋拆迁管理条例
第二十四条 货币补偿的金额,根据被拆迁房屋的区位、用途、建筑面积等因素,以房地产市场评估价格确定 。具体办法由省、自治区、直辖市人民政府制定。
第二十五条 实行房屋产权调换的,拆迁人与被拆迁人应当依照本条例第二十四条的规定,计算被拆迁房屋的补偿金额和所调换房屋的价格,结清产权调换的差价。
二、 中华人民共和国国务院令 第590号
国有土地上房屋征收与补偿条例 第三章 补 偿
第十九条 对被征收房屋价值的补偿,不得低于房屋征收决定公告之日被征收房屋类似房地产的市场价格。被征收房屋的价值,由具有相应资质的房地产价格评估机构按照房屋征收评估办法评估确定。
第二十一条 被征收人可以选择货币补偿,也可以选择房屋产权调换。
被征收人选择房屋产权调换的,市、县级人民政府应当提供用于产权调换的房屋,并与被征收人计算、结清被征收房屋价值与用于产权调换房屋价值的差价。
这两个令都是规定按产权证上的面积进行拆迁评估补偿,还需要结清新旧房的评估差价,相当于是低于拆一还一的规定。
三、 国务院办公厅关于控制城镇房屋拆迁规模
严 格 拆 迁 管 理 的 通 知 国办发〔2004〕46号
各省、自治区、直辖市人民政府,国务院各部委、各直属机构:
(三)、 严格拆迁程序,确保拆迁公开、公正、公平。要积极推进拆迁管理规范化,所有拆迁项目都必须按照 《城市房屋拆迁管理条例》(国令305号)和《城市房屋拆迁估价指导意见》(建住房〔2003〕234号)等规定的权限和程序履行职责,严格执行申请房屋拆迁许可、公示、评估、订立协议等程序;对达不成协议的,必须按照《城市房屋拆迁行政裁决工作规程》(建住房〔2003〕252号)的规定严格执行听证、行政裁决、证据保全等程序。
四 、中华人民共和国行政诉讼法 第二章 受案范围
( 5 )对征收、征用决定及其补偿决定不服的;
本次《行政诉讼法》修改,明确规定房屋征收补偿协议争议属于行政诉讼受案范围,统一了对《国有土地上房屋征收与补偿条例》第二十五条诉讼性质的认识。2015年5月1日后,被征收人与房屋征收部门达成安置补偿协议又发生争议的,只能依法通过依法提起行政诉讼解决 ,任何一方依据第二十五条规定向人民法院提起民事诉讼的, 人民法院应当不予受理。 (摘自《中华人民共和国行政诉讼法及司法解释条文理解与适用》,
五 、最高人民法院关于适用 《中华人民共和国行政诉讼法》若干问题的解释 (2015年4月20日最高人民法院审判委员会第1648次会议通过) 法释〔2015〕9号
有下列情形之一的,人民法院应当作出不予准许一并审理民事争议的决定, 并告知当事人可以依法通过其他渠道主张权利:
(一)法律规定应当由行政机关先行处理的;
(二)违反民事诉讼法专属管辖规定或者协议管辖约定的;
(三)已经申请仲裁或者提起民事诉讼的;
(四)其他不宜一并审理的民事争议。
上面(一至二项 )国务院颁发的规范性的法律法规《305号令》和《590号令》相当于规定是在拆一还一以内, 第三项 国办发〔2004〕46号 十分明确有所有拆迁项目都必须按照《城市房屋拆迁管理条例》(国令305号)和《城市房屋拆迁估价指导意见》(建住房〔2003〕234号)等规定的权限和程序履行职责, 严格执行申请房屋拆迁许可、公示、评估、订立协议等程序;第四、 行政诉讼法明确规定了拆迁纠纷,只能通过行政诉讼解决,人民法院不能受理成民事诉讼;第五项 、最高人民法院关于适用 《中华人民共和国行政诉讼法》若干问题的解释中明确了(一)法律规定应当由行政机关先行处理的; (三)已经申请仲裁或者提起民事诉讼的;人民法院应当作出不予准许一并审理民事争议的决定。
看懂了国务院对城市房屋拆迁安置补偿颁发的规范性文件,再看看下面这桩拆迁安置补偿纠纷案,就明白了贵州省都匀市人民法院法官是怎么避开国务院颁发的有关拆迁安置补偿规范性文件进行判决的! 一比较就揭开了法官判决的面纱。
案件2:
一审、 都匀市人民法院判决案号(2015)都民初民初字第1850号判决书,法官于黎;(2016)黔2701民初1034号判决书、法官 ;王福杰、(2018)黔2701民初405号判决书法官盖佳龙。
二审、(2016)黔27民終1320号判决书,法官莫玉魁;(2019)黔27民終2802号判决书,法官彭浩。
事由结果: 法院法官避开行政主管机关住建局直接把行政拆迁纠纷案当成民事案受理,同时删除当事人双方协议书中约定的条款判决。
判决法官:都匀市人民法院于黎、盖佳龙两位资深的法官




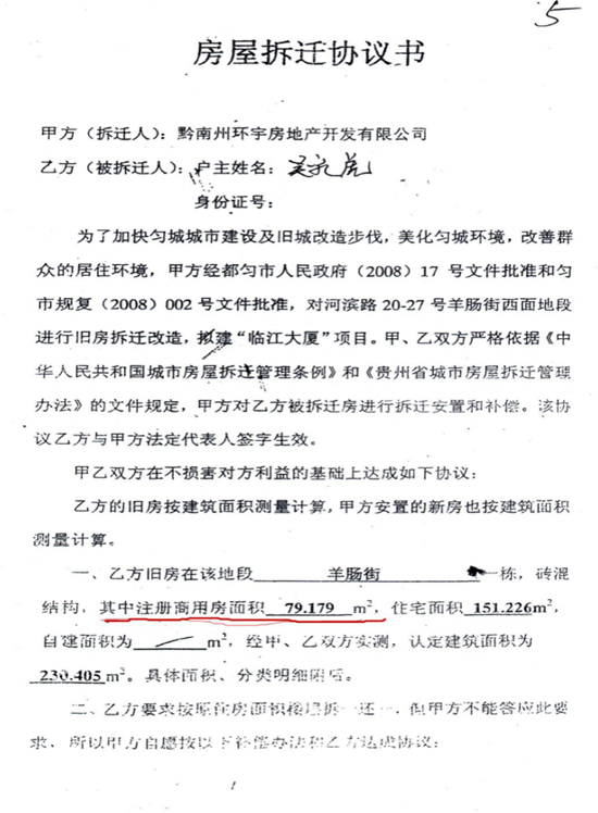
环宇房地产开发公司与吴家虎签订的拆迁协议书首条约定有,严格依照《中华人民共和国城市房屋拆迁管理条例》法规进行补偿,第一条约定有吴家虎有注册商业门面 71.79平方米的商业用房,第四条约定吴家虎必须提供具有相应性质的商业门面产权证 ,否则承担一切法律责任。
面纱1 、 都匀市人民法院法官以取得行政拆迁许可证后所行使的行为不是行政许可行为为由,把城市拆迁安置补偿纠纷当成民事案受理,直接违背行政诉讼法的规定。见行政诉讼法明确的规定:
《行政许可法》第二条对(行政许可)的定义,指行政机关根据公民、法人、或者其他组织的申请,经审查,准予其从事特定活动的行为。可见,行政许可的定义包含在具体行政行为的内涵之中、见修订后的《 中华人民共和国行政诉讼法 》
第一章 总 则
第二条 公民、法人或者其他组织认为行政机关和行政机关工作人员的行政行为侵犯其合法权益,有权依照本法向人民法院提起诉讼。
前款所称行政行为,包括法律、法规、规章授权的组织作出的行政行为。
第四章 诉讼参加人
第二十六条 公民、法人或者其他组织直接向人民法院提起诉讼的,作出行政行为的行政机关是被告。
环宇房地产公司是依法取得住建局行政拆迁许可证的,是住建局授权后才能够进行城市房屋拆迁的。如果环宇公司在拆迁过程中有违规违法,依照《中华人民共和国行政诉讼法 》 第四章第二十六条的规定,起诉人应起诉的是作出行政行为的行政机关,而不是直接起诉拆迁人。这么明确的法律法规难道都匀市人民法院这么多的法官都不知道吗?不可能的,就只是因为这些法官长期违反法律法规判决成了习惯,所以也才会出现直接避开拆迁行政主管机构住建局,把行政诉讼案件当成民事案受理和判决,以达到玩弄手中职权的目的。
该案中,都匀市人民法院法官第一步判决的程序违反法律法规,致使判决的每一步都发生了违反法律法规的行为。
面纱2、 拆迁纠纷属于住建局监督和管理的, 可是都匀市人民法院于黎、盖佳龙两位法官却有意避开行政机关住建局早已经进入该案并且已经下五份红头文件裁定双方协议内容违反了国家法律法规的事实,直接当民事案件受理和判决了。
面纱3、 该两位法官有意避开拆迁协议书首条约定的严格依照《中华人民共和国城市房屋拆迁管理条例》进行补偿的法律法规,判决书中也不采信任何一条国家颁发有关拆迁安置补偿的法律法规。
面纱4、 该两位法官有意避开或者说是删除双方拆迁协议书中约定的“第一条吴家虎有注册商业门面 71.79平方米的商业用房,第四条约定吴家虎必须提供具有相应性质的商业门面产权证 ,否则承担一切法律责任”的条款判决。有哪一条法律法规允许法官可以删除当事人协议约定的条款判决的。
面纱5 、被拆迁人有一栋私房向住建局申请面积为200多平方米,而住建局经过测量认定产权证面积只有158.97平方米,其他竹子围的面积属于违章部分不能够计算产权证面积。该房土地证是住宅性质,房产证也是住宅性质。可是,这两位法官却采信被拆迁人提供过期的申请建筑面积的罚单依据,却把违章的部分都当成有产权证面积判决环宇房地产公司多倍补偿。
面纱6 、中华人民共和国国务院颁发的有关拆迁安置补偿的法律法规规定的是以被拆迁人的产权证面积进行评估计算补偿价格 ,可是盖佳龙法官却要求评估公司评估还未成交的安置新房的价格。物权法规定有还未办理产权证的新建房,产权依然属于开发商的。法官依照的是哪一条法律证明还没有备案也还没有过户的新房就是被拆迁人的。法官不评估被拆迁人的旧房,明显违背了国家法律法规一意孤行。
面纱7、 原地新建的楼房销售价每平方米只是5000元,法官判决环宇房地产公司补偿吴家虎产权证面积158.97平方米得到346万人民币,相当于每平方米得到2万多元的补偿。
面纱8、 被拆迁人吴家虎诉讼保全环宇房地产公司的约1000平方米的新房,盖佳龙法官没有要吴家虎提供一分钱的诉前抵押,电话询问法官时,法官直接说是领导打的招呼特事特办。
2019年民事诉讼法 第一百条 人民法院采取保全措施,可以责令申请人提供担保,申请人不提供担保的,裁定驳回申请。
面纱9、 法律有规定:渎职犯罪 司法解释:
在民事、行政审判活动中故意违背事实和法律作枉法裁判,情节严重的,处五年以下有期徒刑或者拘役;情节特别严重的,处五年以上十年以下有期徒刑。在执行判决、裁定活动中,严重不负责任或者滥用职权,不依法采取诉讼保全措施、不履行法定执行职责,或者违法采取诉讼保全措施、强制执行措施,致使当事人或者其他人的利益遭受重大损失的, 处五年以下有期徒刑或者拘役; 致使当事人或者其他人的利益遭受特别重大损失的,处五年以上十年以下有期徒刑。
环宇房地产公司向都匀市纪检委举报盖佳龙法官渎职犯罪,应当受到刑事追责,可是都匀市法院有人却帮助解释说盖佳龙没有要申请人提供抵押担保只是工作上的一个瑕疵。
信访到都匀市纪委监察委,要求都匀市人民法院解释对于拆迁安置协议纠纷案,有什么法律依据不由住建局监督和管理,住建局裁定的文件法院为什么不采信,判决书为什么也不采信国务院颁发的拆迁安置补偿的法律法规。可是都匀市纪委监察委多次督促都匀市法院文字回复,法院就是不予以回复。都匀市纪委监察委的有关人员说,法院不回复我们也管不了。
面纱10、 于黎、盖佳龙两位法官既然以合同法守信条款作为判决的依据,为何只要环宇公司履行合同条款,不要被拆迁人履行合同条款?是谁删除协议条款判决的?法律依据在哪里?
面纱11、 环宇公司向中级人民法院申请再审,中级人民法院都不回答环宇公司提出的法律问题,就只是复制一审判决书的理由,直接维持原判,向贵州省高级人民法院申诉,高级人民法院也是复制一审的理由,裁定也不支持申诉。
面纱12、 本以为检察院是守卫法律的部门,环宇公司向黔南州检察院提起抗诉申请书,可是检察院有关人员也怕得罪法院的人,不见面给环宇公司解释的机会,不采信环宇公司提供所有的法律法规,为都匀市人民法院法官和黔南州中级人民法院法官编找了许多的托词,说两级人民法院的判决依法依规,公平公正,直接就下了不支持抗诉决定书。
黔南州人民检察院检察官所叙述的文字,从头到尾都与一审二审忽悠环宇公司的一样,实际就是在与法院法官沟通统一意见后再次用相同的托词忽悠环宇公司。
见下。都匀市盖佳龙法官依据协议中的多条条款,就是复制第一次一审的理由,也是避开或者说是删除协议第四条款的判决书:



看看判决书中的判决依据,多位法官都是删除了协议书中最主要的第四大条,所以从第三条直接跳到了第五条。而中级人民法院的法官不采信环宇公司提供的任何法律依据和证据,判决书依然是复制了一审的判决依据判决的。











