广东观音山国家森林公园:撤销自然保护地于法无据
全国首家民营国家级森林公园广东观音山国家森林公园:自然保护地予以保留有法可依
文/郑义 海波
近日,东莞市观音山森林公园开发有限公司向广东省人民政府特快专递了《全国首家民营国家级森林公园广东观音山国家森林公园关于恳请作为自然保护地予以保留的紧急情况反映》。该信函是对观音山森林公园在不知情的情况下拟被撤销自然保护地的情况反映,也反映了南中国旅游胜地、首家民营国家级森林公园遭遇地方打压的无奈呼吁。


全国首家民营国家级森林公园广东观音山国家森林公园关于恳请作为自然保护地予以保留的紧急情况反映
广东省人民政府:
广东观音山国家森林公园,最早自1993年由东莞樟木头镇石新村利用村集体所有的山林投资开发,由于后续资金出现困难,在1999年以联合开发的名义承包给了商人黄淦波。2000年,经东莞市政府批复设立东莞市观音山森林公园,2002年,黄淦波注册了东莞市观音山森林公园开发有限公司,专门负责投资开发经营。2005年,原国家林业局批准设立了观音山国家级森林公园,定名为“广东观音山国家森林公园”(以下简称观音山森林公园),自此成为全国首家民营国家级森林公园。
25 年米,观音山森林公园一直致力于森林资源和生态环境保护事业,坚定不移地践行习近平总书记“绿水青山就是金山银山”的理念,在被誉为“世界工厂”的东莞,把一片荒山变成了绿意葱葱、生机盎然的生态名山,培育出了一个风景如画的国家4A级景区,成为粤港澳大湾区里一块珍贵的绿色生态旅游胜地,直接安排就业300多人,间接解决近10000人在周边经营,累计纳税1个多亿。观音山森林公园为民营资本投资生态保护和旅游,在全国树立了标杆。2007年被原国家林业局发文称赞为“全国的一个样本”,2019年被《人民政协报》发文称赞为“两山理论”实践的鲜活样本,2001年《人民日报》和《光明日报》发文称赞观音山森林公园所取得的成绩。2023年中央电视台新闻联播称赞观音山森林公园的文化活动多姿多彩。特别是,自2015年至今,观音山森林公园和广东省楹联学会联合举办的“观音山上观山水”征联活动,为推动中国楹联文化的传承发展,弘扬中华传统文化做出了积极贡献,成为全国文旅结合的创举和典型。
但是,观音山森林公园的发展,却是异常艰难曲折。由于不愿与某些现已落马的官员同流合污,25年来,观音山森林公园遭受了以东莞市林业局为代表的当地相关部门的不断打压、刁难、报复。直至2024年10月15日,东莞市林业局竟借着国家开展自然保护地整合优化之机,通过层层上报,将观音山森林公园列入了国家林业和草原局、国家自然资源部公示的予以撤销的自然保护地名单之列。
在国家林业和草原局、国家自然资源部发布公示之前,我单位对被撤销之事毫不知情,撤销的理由公示里也没有说明。
我单位了解到,在2020年到2022年期间,东莞市林业局曾组织了几次座谈会,形成的意见是观音山森林公园不太听话,不好管理,应该撤销,降级到地方。
而据羊城晚报2024年10月21日的公开报道,东莞市林业局有关人士对记者称,观音山森林公园之所以拟被撤销自然保护地,是因为存在历史遗留、边界不清等问题。
我单位认为,所谓存在历史遗留、边界不清等问题,不是被撤销的法定事由,不过是借口而已。历史遗留问题,应当想法解决才是,况且一些历史进留问题,比如观音山森林公园内存在的几处通过非法买卖农民集体所有的林地而违法建造的私家别墅,依法应当拆除,是相关政府部门的职责,未能解决,根本责任不在我单位;至于边界不清,更是不存在,因为我单位与石新村的联合开发协议约定的承包经营的范围清晰,且东莞市林业局制作有承包经营范围的四至、红线图,东莞市政府批复同意设立的观音山森林公园也有明确的规划图,但这些东莞市林业局一直拒不提供:原国家林业局批准升级为国家级森林公园时也有明确的地理坐标和四界范围。
国家林草局2023年制定的《国家级自然公园管理办法(试行))第十条规定,“经依法批准设立的国家级自然公园原则上不予撤销。因生态功能丧失且经评估无法恢复等特殊情形的,可以申请撤销”。但是,观音山森林公园作为经原国家林业局依法批准设立的国家级自然公园,并不存在生态功能丧失且经评估无法恢复等情形。并且,广东省林业局报经广东省级政府同意后向国家林草局申请撤销之前,没有进行公示,也违反了《国家级自然公园管理办法(试行)》第十条的规定。
如果将来观音山森林公园被撤销了自然保护地,其带来的负面影响,不仅仅是我单位的300多员工失业及其背后300多个家庭生计出现问题,更会极大地伤害民营企业和民营企业家的心,不利于粤港澳大湾区经济的恢复和发展,也会使党和国家出台的支持、鼓励、保护民营企业、民营企业家的一系列政策、法规的实施效果大打折扣。
所以,我单位斗胆实名反映,恳请救救观音山森林公园,允许作为自然保护地继续存在。

同日,观音山国家森林公园以相同内容向国家林业和草原局递送了《全国首家民营国家级森林公园广东观音山国家森林公园关于恳请作为自然保护地予以保留的紧急情况反映》。
这二份紧急情况反映,特快专递“邮件轨迹”目前已经显示签收状态。


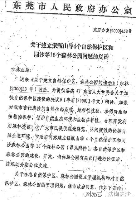
2000年12月31日东莞市人民政府办公室对10月20日市林业局上报的《关于建立自然保护区、森林公园的请示》进行的批复,《关于建立银瓶山等4个自然保护区和同沙等16个森林公园问题的复函》中对观音山森林公园进行了确认。


2020年12月 20日东莞市林业局《各自然保护区和森林公园简况》中位于十五的“东莞市观音山森林公园”是这样介绍的:位于樟木头镇,由石新、古坑、樟洋、官仓等村的部地组成,总面积26178亩。该森林公园以其良好的森林态环境和秀丽的湖光山色为主体,加上现代文化和宗教文化的内容,建成一处集游览性、保护性、知识性、娱乐性于一体的综合性场所,公园分为.3个功能区,即生态保护区、公园管理区和游览景区;规划有30多个景点。


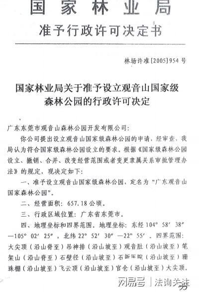
2005年国家林业局准予行政许可决定书,准予设立观音山国家级森林公园,定名为“广东观音山国家森林公园”,确定“经营面积:657.18公顷”,并认定了地理坐标和四界范围。同时确定了期限至:2049年11月30日。

多家权威媒体报道认为《观音山国家森林公园已成为广东生态屏障之一》

2023年4月6日新京报以《森林覆盖率达92%,广东观音山打造民营国家级森林公园样本》为题予以报道
全网为观音山国家森林公园位列撤销的自然保护地名单鸣不平
在获悉广东观音山国家森林公园位列撤销的自然保护地名单中,国内多家媒体及网络均为其鸣不平,引起了广泛关注。

10月18日中国网旅游、新闻晨报发表了《自然保护地整合优化:广东观音山国家森林公园将何去何从》,10月20日,第一财经、上观新闻等媒体发表《广东观音山等多个“国家森林公园”被摘牌,是自然环境变差了吗?》
广州日报.羊城派、新快报等报刊发布《拟被撤“国家级”招牌,广东观音山公园:希望保留》。

10月22日,中华网发布《广东观音山公园回应被摘牌 坚决反对撤销资质》

11月6日,《中国改革报》头版头条刊发《全国自然地保护聚合优化 2500多处被合并》,文章最后说:在日前召开的“第八十六届经济法律学术会议·自然保护地问题专家论证会”上,观音山国家森林公园有关负责人介绍,创办20多年来,公园为保护森林资源投入超亿元,景区内拥有近千种野生植物和300多种动物资源,其中不乏国家一级保护的金茶花,以及恐龙时代的物种苏铁蕨、白桂木、野生山茶花、野生龙眼等珍稀物种。
山水自然保护中心有关专家表示,针对国家级自然保护区,尤其是涉及核心区调整的国家级自然保护区,能否采取“一地一议”的方式,比如对于特定的国家级自然保护区调整,进行单独的公示,予以更多的基础信息,方便专业人士提出更多的有效建议。 而对于计划撤销或转型的自然保护地,专家们表示,部分自然保护地依然拥有重要的生物多样性的价值和资源,应当做好区域内的生物多样性评估和种群监测,结合长期监测结果进行评估论证,尽量减少对生态系统的影响。

11月6日法治日报·法治周末发文《广东观音山国家森林公园:民营经济践行绿色生态的样本》:社会各界希望尽快消除争议,保障公园的良性发展和民众享受绿水青山的权利。


在《遭遇地方多年卡脖,首家民营国家森林公园竟不再保留》,网友评论也是感慨万千。
对于全国首家民营国家森林公园面临摘牌问题,有资深媒体人认为:这一决策不仅对观音山本身,而且对当地的经济和生态保护,乃至于国家的生态文明建设,都可能产生深远的影响。观音山国家森林公园继续作为生态保护和旅游发展的典范,为当地的经济和生态保护做出更大的贡献,同时也为国家的生态文明建设贡献力量。
未来,如何更好地保护民营企业的合法权益,激发民营资本在自然保护领域的活力,是我们需要共同思考和努力的方向。对于观音山国家森林公园的未来,我们呼吁政府和相关部门能够认真听取其诉求,给予公正的对待。撤销观音山国家森林公园的国家级地位,不仅对公园本身不利,也将对当地的经济和生态保护,以及国家的生态文明建设产生负面影响。
百度百科对于“自然保护地”介绍
自然保护地是由各级政府依法划定或确认,对重要的自然生态系统、自然遗迹、自然景观及其所承载的自然资源、生态功能和文化价值实施长期保护的陆域或海域。自然保护地是生态建设的核心载体、中华民族的宝贵财富、美丽中国的重要象征,在维护国家生态安全中居于首要地位。
中国自然保护地包括国家公园、自然保护区及自然公园3种类型,已建立各级各类自然保护地1.18万处,占国土陆域面积的18%、领海面积的4.6%,是全球生物多样性最丰富的国家之一。
自然保护地是由各级政府依法划定或确认,对重要的自然生态系统、自然遗迹、自然景观及其所承载的自然资源、生态功能和文化价值实施长期保护的陆域或海域。建立自然保护地目的是守护自然生态,保育自然资源,保护生物多样性与地质地貌景观多样性,维护自然生态系统健康稳定,提高生态系统服务功能;服务社会,为人民提供优质生态产品,为全社会提供科研、教育、体验、游憩等公共服务;维持人与自然和谐共生并永续发展。要将生态功能重要、生态环境敏感脆弱以及其他有必要严格保护的各类自然保护地纳入生态保护红线管控范围。
按照自然生态系统原真性、整体性、系统性及其内在规律,依据管理目标与效能并借鉴国际经验,将自然保护地按生态价值和保护强度高低依次分为3类。
国家公园:是指以保护具有国家代表性的自然生态系统为主要目的,实现自然资源科学保护和合理利用的特定陆域或海域,是中国自然生态系统中最重要、自然景观最独特、自然遗产最精华、生物多样性最富集的部分,保护范围大,生态过程完整,具有全球价值、国家象征,国民认同度高。如今已开展三江源、大熊猫、东北虎豹、祁连山、海南热带雨林等10处国家公园体制试点。
自然保护区:是指保护典型的自然生态系统、珍稀濒危野生动植物种的天然集中分布区、有特殊意义的自然遗迹的区域。具有较大面积,确保主要保护对象安全,维持和恢复珍稀濒危野生动植物种群数量及赖以生存的栖息环境。
自然公园:是指保护重要的自然生态系统、自然遗迹和自然景观,具有生态、观赏、文化和科学价值,可持续利用的区域。确保森林、海洋、湿地、水域、冰川、草原、生物等珍贵自然资源,以及所承载的景观、地质地貌和文化多样性得到有效保护。包括森林公园、地质公园、海洋公园、湿地公园、沙漠公园、草原公园等各类自然公园。
广东观音山国家森林公园简介
广东观音山国家森林公园是南中国知名的网红打卡旅游目的地,森林覆盖率为92%以上,园内繁衍着近千种野植物和300余种野生动物,还有全世界首家古树博物馆。观音山是集森林氧吧、文化体验、姻缘许愿于一体的国家AAAA级旅游风景区,被誉为“南天灵秀胜境,森林康养福地。被国家林业与草原局称为“全国生态样本公园”。
1999年东莞企业家接手观音山时还是一片无人问津的荒山,没有基础设施,他们从零开始,遵循生态优先原则,坚持绿色发展,适度开展旅游设施建设,持续进行公园的升级美化,陆续投入超过十亿元。2005年12月23日,广东观音山国家森林公园经国家林业局批准成立,成为全国第一座民营国家森林公园,规划面积为18平方公里。之后观音山发展迅猛,一举成为全国发展森林文化旅游事业的成功典范:原国家林业局发文评价“广东观音山国家森林公园是全国的一块样板”、联合国授予“国际生态旅游示范基地”、国际生态安全旅游示范基地、联合国环境规划署授予“中国最具发展潜力的企业”、国际旅游联合会评定为“最美中国旅游目的地”、中国国土经济学会授予观音山景区“深呼吸旅游度假区”、国家旅游局评为国家4A旅游景区、中国休闲旅游最佳目的地、中国十佳休闲景区、广东人最喜爱的旅游目的地、 森林美景摄影地、粤港澳大湾区年度最佳生态旅游企业……
2007年,在黄淦波的带领下,观音山森林公园的管理者们对18平方公里的森林资源进行了区域规划,根据山体的走势和植被的生长环境等划定了保护区、生态核心区及适度开发区三大区域。此后,园方还加大了对生态区的保护及修复力度,尤其是对名贵树种的保护:每棵名贵树木都挂上了科普牌并登记造册,定期派专人对这些树木展开线松虫、白蚁的防治。

因行业影响和社会贡献突出,观音山公园董事长黄淦波2007年3月1日和2008年3月5日及2012年3月5日,黄淦波同志作为特邀代表三次到北京参加“两会”……

2013年10月,黄淦波获得中国绿化基金会、人民网、绿色中国年度焦点人物评选组委会、绿色中国杂志社联合颁发的“2012绿色中国年度焦点人物创新人物奖”
黄淦波打造的是“有特色”的公园,为此马不停蹄地举办文化或公益活动,每年都举行了东莞观音山诗歌节、健康文化节、粤港万人相亲会、文学创作活动、传统文化体验行动……2021年5月,观音山景区荣获“中国楹联文化名山”、“广东省楹联文化示范山”荣誉称号。2021年10月,中国散文学会授权观音山景区创立“中国散文学会创作基地”,2023年8月,中国作协社联部和中国林业生态作家协会授予广东观音山国家森林公园“生态文学创作实践基地”。
2023年11月23日深圳特区报的要闻报道,文末说在未来5至10年内,东莞观音山力争将公园建设成为达到国家5A级旅游标准的景区,依托森林资源,积极探索森林养生、森林体验、森林康养等健康旅游新模式,加快发展多元化、多层次的森林旅游新业态,助推新旧动能转换,守住绿水青山,打造生态名山。
今年5月,“名联咏名山”首届楹联文化研讨会在观音山举行,观音山因此跻身“六岳”文化名山。
回顾二十五年的发展历史:从无人问津的荒山到黄淦波受邀承包五十年,经过两年的日夜奋斗,成为:①、东莞市观音山森林公园;②、建好三十三米的观音像;③、获批重建观音寺暨观音像开光。至此,东莞个别贪官开始伸出黑手,索要巨额保护费及索要20%的干股,被拒后,东莞市政府在刘志庚、李毓全的操作下,镇政府出面强行收购。





后在国家林业局等部门的干预下,叫停了东莞市两级政府的收购闹剧。


未果,东莞市各部门全面打压迫害公园,公园排除万难,在各界的大力支持下,公园还是生机勃勃,知名度益发响亮,游客纷沓而至。近期,东莞部分官员见抢夺不成,又整出要把观音山国家森林公园摘牌这一招,可见他们不抢到民企财产誓不休。











