近年来国家多次出台保护农民工权益和薪资的保护政策,但是有的地方还依然出现拖欠农民工工资,农民工讨薪难等问题。个别地方甚至出现讨薪的农民工被打的现象,更有甚者将其定义成非法讨薪!

近日接到家在安徽省阜阳市颍上县润河镇的凌德庆和界首市王集镇的赵涛两位民工代表公开求助,二人带的瓦工和木工两个班组,在阜南县青少年科技文化艺术教育CBD项目工地被欠薪203万元。

2021年6月份到2022年1月份,阜南县阜南七彩城青少年文化传媒有限公司拖欠农民工工资200多万。
民工代表凌德庆说;他们带领工人风吹日晒一把泪一把汗在该项目工地干了一年,不仅未拿到工资,还被住建局的领导嘲笑“谁叫你自己愿意干呢?现在来找政府!我可是为了生计支援阜南建设的,当领导你怎么可以这样说?

(民工代表提供的材料)
因为他们是班组代表,每天都有民工兄弟上门讨要工资,已经到了家无宁日的地步,老父亲被气得住了院,而他连住院钱都拿不出来!
他们奔波阜南及阜阳市各部门求助,最后都是石沉大海,没有一个部门能用心解决他们这些农民工工资的事!
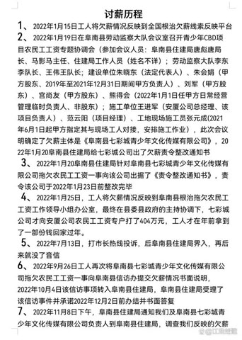
他们把近两年的“讨薪历程”写成22条的日记,每次都充满希望地对相关部门满怀期待,结果却都是一样的寒冷令人寒心。(下附:讨薪历程)
从两位民工代表提供的工资结算单和工资表看到,民工的工资是在2021年6月--2022年1月期间总公司因工程款不到位,宣停以后开发商叫工人干的活,上面有项目负责人和施工员签字确认。工资结算单上盖有安徽安厦建筑工程有限公司印章,还有项目经理、生产经理及劳务负责人的签字。
在阜南县青少年CBD招商展销中心看到,展销中心门前的广场已经设成“临时便民摊点”,一位卖小吃的大姐告知,展销中心的工作人员没上班,指着在建的CBD大楼说,这楼已经停了好久了。

在青少年CBD大楼工地门口的公示牌上看到,该项目由安徽省科学家企业家协会计划投资1,8亿元,总面积为22333平方米,协会自持不低于百分之四十。


(农民工的“讨薪历程”)
一个农民工出来打工大多是负担一个家庭,他们都是家里的顶梁柱,家的开销、孩子的学费、老人的赡养都是靠他们挣来的血汗钱来维持!恶意拖欠农民工的工资你们于心何忍,难道良心能安?再说相关监管部门,你们拿着国家的俸禄是否按照政策执行了?1.8亿的项目在开工前和施工中你们是否尽职地进行监管?帮农民工要回那点血汗钱就那么难吗? (来源:百度—江淮效能)











