关于大连樱桃树死亡事件,因为农户维权已经两年多,信息较多,有很多人一下搞不太明白,我梳理一下核心事实,并把证据附上。
2022年,大连市发生了大面积的樱桃树死亡事件,涉及到的大种植户有宫梁术、纪小卫、王永福、王盛治、王盛明、曹宇、于可伟、张红等8户(图1:报案时合影),初步统计至少有1630亩樱桃树全死了,经司法鉴定的损失超过5000万元。这部分有名有姓,任何人都可以查证。

这些农户的樱桃园受害,有一个共同点,就是都使用了大连殿龙农资销售公司的农药农资。
有人说,农药的使用面很广,不可能就这么几个人吧?没错,不只这些人,但小户损失小,基本上不参与维权,就无法统计了。
樱桃树死亡后,最直接的问题是,死因是什么?客观地讲,即便大家都使用了同一家公司的农药,也只能说农药的嫌疑最大,不能直接下定论。所以,需要专业人士的考察、分析和判断。
对于行外人来说,最大的疑惑在于,农药能把跟人一样高的樱桃树打死?不可思议!
有这种疑惑很正常,因为正常人一般都是以自己的经验进行判断。听过农药把农作物打死的,农药把树打死的确实很少听说。但这是真的!


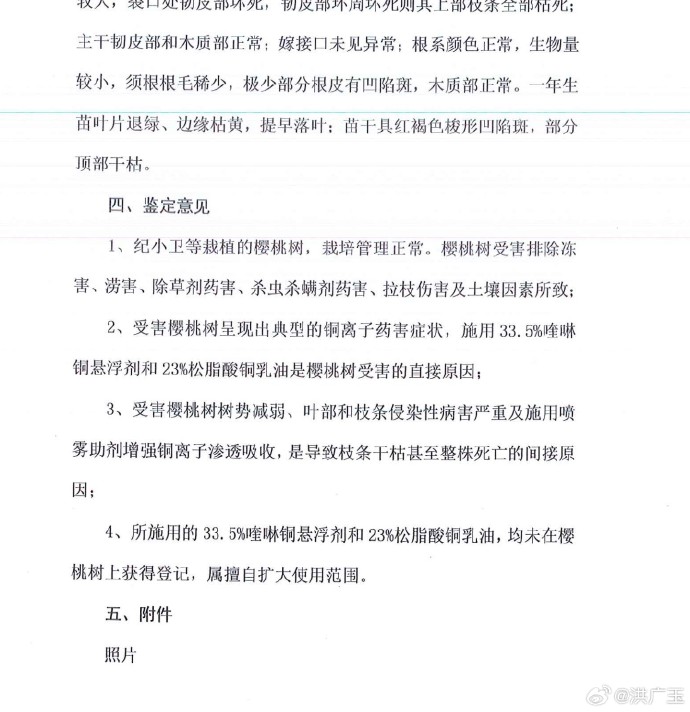
直接上答案。樱桃树死了后,2022年10月,宫梁术、纪小卫等农户请具备司法资质的鉴定机构做了死因鉴定——鉴定团队包括农药专家、樱桃树培育专家以及植保专家,鉴定结论为 “受害樱桃树呈现出典型的铜离子药害症状,施用33.5%喹啉铜悬浮剂和23%松脂酸铜乳油是樱桃树受害的直接原因。(图2、3)
农户于可伟单独做了另一份鉴定,鉴定结论是:其使用过的“橙皮精油中含有高含量的隐性成分烷基葡萄糖苷类的化合物,所含成分和产品标识的内容不符”,“园主在常用配方中加入此橙皮精油后,引起叶片黄化而大量脱落,促使樱桃反季节开花,从而降低树体的抗寒性,导致越冬后发生严重的枯枝死亡。”(图4)

此外,2022年7月,农户于可伟按照2021年实际用药情况做了还原对照实验,结果又重现了2021年樱桃树死亡的情景。该过程进行了公证。(图5)

一个强有力的佐证是,农业部种植业司主编的《新编农药手册》一书中明确写着“桃、李、柿、杏等落叶果树对含铜杀菌剂敏感,施用作物有露水或者沿海地区遇有海雾施用含铜杀菌剂都易产生药害。”而大连,恰恰是沿海地区,经常有海雾。(图6)
所以,农药可以把树打死,行外人很陌生,但对业内人士来说并不奇怪。
一位农药领域权威专家表示,正因为核果类果树对铜制剂敏感,所以含铜杀菌剂一直没有被批准登记在樱桃树上。 殿龙公司将没有登记在樱桃树上的含铜杀菌剂卖给了樱桃种植户,本身就违反了《农药管理条例》。

此外,于可伟所使用的“橙皮精油”产品,也是从殿龙公司购买的,该产品检出隐性添加——金州区农业农村局已经回复确认这一问题产品,但一直在踢皮球拒不处理(图7)。
那么,含铜杀菌剂以及隐性添加的“橙皮精油”导致药害的原理是什么?对此,本人也请教过多位专家。
河南某知名农药企业研发中心主任看了照片资料后表示,叶子如此整齐地出现发黄、脱落现象,符合药害引起树叶无法进行光合作用的症状。树叶光合作用功能受损,即使当时不死,也不能储备足够养分,导致无法越冬,所以有才“冻死”的现象。
国内某位权威的樱桃树培育专家分析,樱桃树死亡最可能的原因是药害导致早期落叶,而树木是通过树叶的光合作用来生成和储存糖分,如果没有足够的糖分,樱桃树在北方无法越冬,会被冻死(糖分的冰点低于水)。

事实上,在樱桃树刚刚出现受害症状时,农户向大连殿龙公司报告过,殿龙公司也意识到问题严重,还派人去樱桃园察看,并开具了“解药”(图8)。但是,所谓“解药”并没有用。
看到这里,正常人对于樱桃树的死因,应该会有个大致判断了。那么,在樱桃树死亡后,2022年下半年,农户也向大连瓦房店农业农村局进行了报案(殿龙公司所在地),瓦房店农业农村局是怎么做的呢?
他们请了一批专家来做研判。专家研判是处理农业生产事故的正常操作,本身没啥可说的,但是,问题出在研判的专家构成和研判方向上。 这里就该轮到樱桃树行业知名活动家——北京农林科学院的张开春研究员上场了。

2022年11月,瓦房店农业农村局组织了第一次研判活动(你很快就会知道为什么叫第一次研判),张开春就是组长。 特别要说明的是,张开春和殿龙公司多年来过从甚密,曾为殿龙公司实际操办的瓦房店市第二届大樱桃新品种新技术交流会站台——该会议属于收费性质的商业会议;另一位专家,大连农科院的潘凤荣,甚至在讲座中推荐过殿龙公司的产品(图9)。
这次研判,居然采了樱桃树样本,送到中国农科院郑州果树研究所去进行真菌分离实验! 也就是说,研判的主要方向变成了真菌病害!
请注意,此时距离最近的樱桃树死亡也已经过去3个月,樱桃园已经弃管。
但是,参与本次的另两位专家并不赞同张开春的方案,仍然坚持原则,在调查后得出樱桃树是死于药害的判断。 由于专家组无法达成统一意见,此次研判没有形成结论。
时间很快来到了 2023年,由于国内某家权威媒体写了内参,2023年3月,大连市农业农村局组成了工作专班,由瓦房店农业农村局重启专家研判工作。
这一次,张开春还是专家组组长,而且把上次两个得出“药害”结论的专家排除出了专家组,包括潘凤荣在内,对外宣称组成了7人专家组。(现场专家包括:北京农林科学院张开春,西北农林科技大学蔡宇良、山东农科院孙玉刚、辽宁省绿色农业技术中心宣景宏、大连农科院潘凤荣)。
考虑到张开春、潘凤荣和殿龙公司涉嫌利益关联,应该回避,农户向瓦房店农业农村局寄件提出抗议,但一直没有获得回复。
然后,这一次仍然采了樱桃树样本,送到中国农科院果树研究所(辽宁兴城)去进行真菌分离实验! 取的样本,也同时检测了草甘膦和总铜含量。
注意,此时距离最近的樱桃树死亡已经过去至少8个月,樱桃园早就荒废。
在弃管8个月的樱桃园里采样、检测,毫不意外,在样本中分离出了3个致病菌。有意思的是,这次检出的致病菌和2022年11月检出的还不一样。 顺便说一下,这次样本中检测出来的铜含量并不低。
在整个研判过程中,专家组至始至终没有询问农户打药情况,没有查看药单。
拿到检测报告以后,以张开春为首的专家组,开了一次视频会议,然后出了一份专家研判意见,以玩弄文字游戏的方式,只对样本下结论,将樱桃树的死因成功引向“真菌感染”。而对于为何会排除铜离子药害,完全没有解释。
为了帮助大家理解,我给大家描述一下:这些农户的总计1630亩樱桃树,大概相当于1/3个颐和园的面积(包括水面),这么大面积的樱桃树,大概16万株樱桃树,在同一年突然整整齐齐全部被真菌感染而死了,大家觉得可信吗?
这种规模的樱桃树真菌感染致病致死案例,全球农业史都找不到先例。
而且,这个真菌还非常智能,会挑农户下手——与农户纪小卫相邻仅几米,未使用殿龙公司农资的隔壁樱桃园,至今仍生长正常。任何专家、媒体现在都可以去调查、参观一下。
不可思议的是,此次工作专班抽取了殿龙公司的部分库存农药进行检测,并查阅了殿龙公司的销售台账,但是,对于殿龙公司超范围推荐、销售农药的违法行为完全无视。


在这次研判工作结束后,瓦房店农业农村局给相关农户出具了一份“研判通知书”,该研判通知书纯A4纸打印,无盖章,无专家或领导签字。(图9、10)
给了这份通知之后,大连市和瓦房店两级农业农村局不再回应关于樱桃树死因的任何质疑。 官、商、学一起演了一出大戏,各位网友,你能想象这种剧本吗?
这还没完呢,就在20天前,也就是今年10月11号,农户诉瓦房店农业农村局关于申请撤销不予立案的行政纠纷案开庭,法庭传唤包括张开春在内的所谓“研判专家”、检测机构负责人出庭作证,但是,无一位专家出庭。
你说张开春等人是藐视法庭还是心虚不敢出来质证呢?
我采访过的专家得有几百人了,张开春这种专家,我是第一次碰到。
根据《生产安全事故报告和调查处理条例》第四十一条,张开春等人必须被处分,如发现其中有利益输送行为,应追究张开春的刑事责任。
此外,鉴于北京农林科学院拒不处理张开春在此次研判中的科研不诚信行为,我们也将举报北京农林科学院和其领导。
农户现在的心情是既愤怒又绝望。他们因为相信政府、相信专家,所以让专家来到园子里采样、送检。没想到这些人联合起来做局,欺负他们没文化,糊弄他们。
但是,这个案子又是如此让人窒息。农户尝试了所有信访、举报方式,结果无一不是踢回大连本地,由瓦房店农业农村局处理、回复。正所谓“堂下何人,状告本官”。
农户要起诉殿龙,起诉农业农村局,或者说殿龙公司要告农户,所有官司一审、二审都会在大连境内审理。无一例外,毫无悬念,都会判农户输,这跟证据无关。
这不是推测,而是已经发生了的,农户告瓦房店农业农村局不作为,被驳回;于可伟告殿龙公司侵权案,证据极其完整,一审还是输,二审被发回重审。耗时快2年了,毫无结果。
另一边,殿龙公司正起劲呢,继去年起诉了农户宫梁术,又追加起诉了农户于可伟,今年又起诉了农户张红。他为啥敢这么告农户,你觉得殿龙公司傻吗?
农户张红被起诉见:微博正文
今年3月20日,于可伟作为证据保留的樱桃园被纵火(图11),大连金州区公安查了半年多了,一点进展都没有。你觉得是公安能力不行案子不好查吗?
我是微博实名用户,也算是见多识广的前媒体人。每每想到这个案子,我都意难平。因为我看到的不只是一个案子。
我最近想到了一个词,叫做“制度性躺平”。制度很完善,但你毫无办法。
为什么这一年里,我会不厌其烦地写文章,拉下面子,求人关注、转发,因为我很清楚,网友的关注几乎是唯一的希望。
我仍然想帮助这些农民,我也还相信人心,相信正义。
当这个案子真相大白时,你会看到这是中国农业史上里程碑式的案子,它的精彩程度足以拍一部电影。
这个案子是可以促进制度的一点进步的。目前,国家层面上还没有一个指导处理农业生产事故的专门性法规(个别省份有),这是很多地方发生农业生产事故后,无法获得及时、规范处理,导致农民维权困难的重要原因,也由此给了某些不法企业、贪官污吏操纵的空间。
我们都知道,农民为我们种粮食、种蔬菜水果,农业很重要。但是,当农民被欺负、受到损害时,为什么他们会如此无助,如此被漠视? 关于本案的其它资料,可以点击以下话题进入#大连樱桃树死亡事件##大连假劣农药农资案#
原文来自洪广玉新浪微博:https://weibo.com/1309428045/OEnWdqM3l
人物简介:洪广玉,食品安全领域资深媒体人,前北京科技报社记者,北京科技记者编辑协会会员,现为食品安全新媒体主编 [5],北京市优秀新闻工作者,获2013年、2014年、2015年北京市新闻奖,曾策划主持过多届媒体转基因研修班,对食转基和食品安全科普、风险交流有长期观察。











