近日,媒体接到河北省保定市阜平县王口乡农民工代表牛同斌投稿求助,希望通过网络媒体的报道,相关机构能够加强对执法活动的监督和管理,推进法治建设,确保其公正执行职务,...
近日,媒体接到河北省保定市阜平县王口乡农民工代表牛同斌投稿求助,希望通过网络媒体的报道,相关机构能够加强对执法活动的监督和管理,推进法治建设,确保其公正执行职务,构建一个公正、透明、阳光的社会环境。
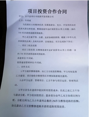
据牛同斌向媒体透露;阜平县吴王口乡寿长寺村因发展旅游业,打造地方旅游景点,于2025年3月16日,他与阜平县寿长寺旅游开发有限公司签订了(项目投资合作合同)
合同约定,由牛同斌带领工人负责清理连崖年山顶700多米旧道路的废渣及周边垃圾,3月16日工人、机械开始进场施工,在2025年3月26日下午两点左右,施工现场突然出现几名不明身份人士开着两辆车(附有现场人员车号图片)
在没有出示任何文件、手续的情况下,他们就把工地上的挖机强行扣走,并令工人停止施工,事发后,牛同斌从地方村书记那里才知道是当地自然资源规划局的工作人员去扣的挖机,并给村书记送达了一份(自然资源规划局实施行政强制措施决定书)。
牛同斌称,在工作人员去工地实施强制措施之前,自己事前没有接到任何单位和工作人员的电话、及告知书通知,现机械被扣、工地停工,已经造成巨大的经济损失。无奈,请求上级相关部门尽快调查处理!(以上投稿内容的真实性,如有虚假,我本人愿意承担一切法律责任。与他人无关)。
依据《中华人民共和国行政强制法》第十八条,行政机关实施行政强制措施应当遵守一系列程序规定,包括实施前向行政机关负责人报告并经批准,由两名以上行政执法人员实施,出示执法身份证件,通知当事人到场等。这些程序规定确保了扣留物资行为的规范性和公正性。
关于上述停工、扣留物资事件,相关部门如何处理,媒体将会持续关注事件进展。
投稿人:牛同斌
1、凡本网注明出处非(新京日报)的作品,均转载于自其它媒体或会员发布,并不代表本网赞同其观点和对其真实性负责,目的在于信息的传递,本网不承担稿件侵权行为的连带责任,如对稿件有质疑请与本网客服联系。
2、凡涉及客服电话、转账交易等请查询官方认证,谨防上当受骗。
3、为了保障人身和财产安全,请核实安全认证的官方客服电话,防止上当受骗。
4、如涉及作品内容、版权等其它问题,请在15日内联系本网客服。