• 新京日报
首页 > 网络 > 正文

邢鉴:致信公安部长赵克志——买官者荼毒八百万信阳乡亲

2021-05-19 23:12  来源:维权网   浏览数:
尊敬的公安部长赵克志: 您好! 我是河南省信阳市维权人士邢望力的儿子邢鉴,2021年4月20日,我的父亲邢望力因为探望了软禁在同市的人权律师江天勇,现在他被信阳警方认定为寻衅...

尊敬的公安部长赵克志:

您好!

我是河南省信阳市维权人士邢望力的儿子邢鉴,2021年4月20日,我的父亲邢望力因为探望了软禁在同市的人权律师江天勇,现在他被信阳警方认定为寻衅滋事,非法羁押在息县看守所。每天忙于学业的我,不得不思考一下信阳警方为何如此邪恶?通过多方查证:原信阳市副市长李长根任职信阳市公安局长期间受贿31人,其中30人涉嫌行贿买官,至今为止仍有多人担任信阳市区、县的公安局长、政委、队长、所长等领导职务;在您所管辖的土地上有十四亿人口,但是30名买官者不得到法律的制裁,他们将继续荼毒信阳八百多万人口。水能载舟,亦能覆舟,孰重孰轻?还望您自行斟酌。

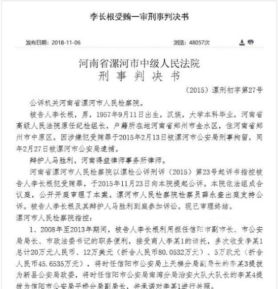
根据李长根(2015)漯刑初字第27号刑事判决书:

据漯河市中级人民法院经审理查明第十三条:2008年至2014年期间,被告人李长根利用担任信阳市副市长、市公安局局长、市政法委书记的职务便利,接受刘某3的请托,在办公室多次收受刘某3总计16万元人民币,将刘某3从固始县公安局副局长逐渐提拔为信阳市公安局经侦支队副政委、光山县公安局政委、局长,并承诺继续对刘某3在工作上和职务晋升上提供帮助。

经查证刘某3是刘洋,现任息县公安局局长。

据漯河市中级人民法院经审理查明第十六条:2011年至2013年期间,被告人李长根利用担任信阳市副市长、市公安局局长、市政法委书记的职务便利,接受时任商城县公安局政委周某2的请托,在办公室三次收受周某2共计14万元人民币,将周某2提拔为商城县公安局局长。

经查证周某2是周从贵,现任罗山县公安局长。

据漯河市中级人民法院经审理查明第三十条:2012年至2014年期间,被告人李长根利用担任信阳市副市长、市公安局局长、市政法委书记的职务便利,接受时任罗山县公安局政委王某5的请托,两次收受王某5共计3万元人民币,将王某5提拔为罗山县公安局局长,并承诺以后在工作上和职务晋升上为其提供帮助。

经查证王某5是王莉,现任信阳市公安局国保支队支队长。

本人着实愚钝,如果不是息县公安局长刘洋买官后继续祸害乡亲,本人很难思考信阳公安系统的领导职位都是买来的!对此本人对刘洋表示深深的谢意。中国国家主席习近平推出“依法治国”的理念,您在全国大力推进“政法队伍教育整顿工作”,我相信赵部长绝对不会姑息公安队伍中这些通过行贿犯罪手段买官的害群之马,请您着手调查,拯救信阳八百多万水深火热中的乡亲父老,也请督促信阳警方立即释放江天勇、邢望力。同时在查证以上事实后,本人建议法院在量刑方面对刘洋免除百分之十的刑事处罚,以勉励后者为官清正。  ”

此致:

中国公安部部长赵克志

邢鉴于新西兰

2021年5月19日

相关报道:

邢望力家属接获刑事拘留通知书 其罪之一:探望人权律师江天勇

https://wqw2010.blogspot.com/2021/05/blog-post_27.html

李长根判决书

免责声明

1、凡本网注明出处非(新京日报)的作品,均转载于自其它媒体或会员发布,并不代表本网赞同其观点和对其真实性负责,目的在于信息的传递,本网不承担稿件侵权行为的连带责任,如对稿件有质疑请与本网客服联系。

2、凡涉及客服电话、转账交易等请查询官方认证,谨防上当受骗。

3、为了保障人身和财产安全,请核实安全认证的官方客服电话,防止上当受骗。

4、如涉及作品内容、版权等其它问题,请在15日内联系本网客服。